EasyManua.ls Logo

Viking VESC305 - Self Clean: Door Lock Above 575°

Viking VESC305
29 pages
Print Icon
To Next Page IconTo Next Page
To Next Page IconTo Next Page
To Previous Page IconTo Previous Page
To Previous Page IconTo Previous Page
Loading...
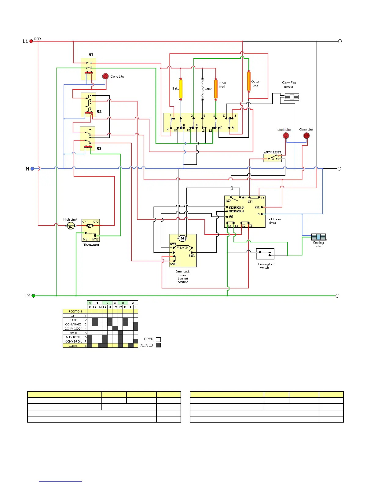
Auto Reset switches to 1-3 which turns Door Lock Indicator Light on and disables Door Lock Motor
circuit.
240 Volts 208 Volts
240v OHMS [R] WATTS [W] AMPS [I]
Inner broil element 45.2 1275 5.30
Outer broil element 32.6 1765 7.35
Bake element (120v) 21.1 682 5.68
Total amps 18.33
208v OHMS [R] WATTS [W] AMPS [I]
Inner broil element 45.2 957 4.60
Outer broil element 32.6 1330 6.40
Bake element (120v) 21.1 682 5.68
Total amps 16.68
CLEAN DOOR LOCK ABOVE 575 °
19

Related product manuals