EasyManua.ls Logo

Viking VESC305 - Self Clean: Finished Above 575°

Viking VESC305
29 pages
Print Icon
To Next Page IconTo Next Page
To Next Page IconTo Next Page
To Previous Page IconTo Previous Page
To Previous Page IconTo Previous Page
Loading...
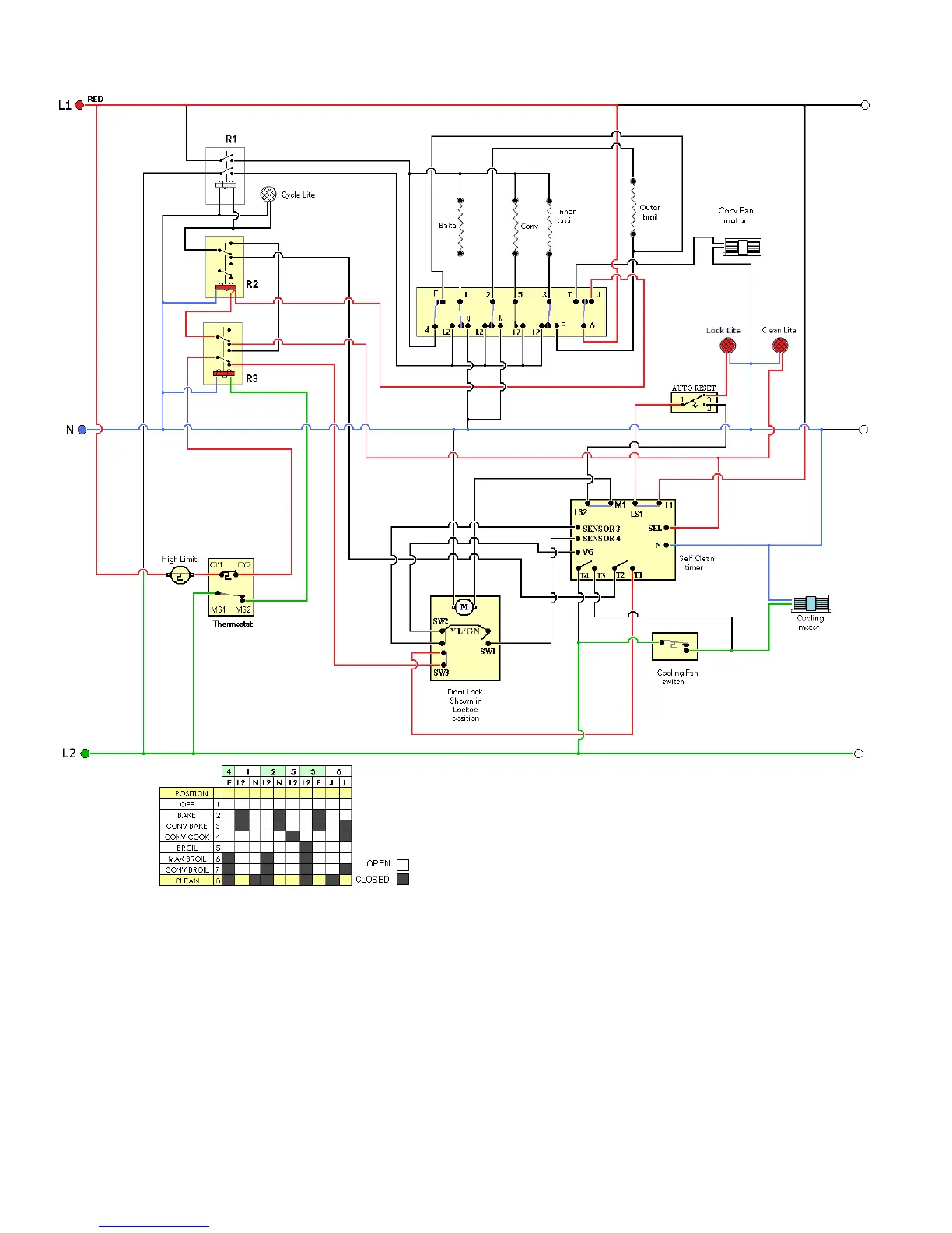
Timer Switches T3-T4, T1-T2 open, turning off the Cooling Fan, which will then be powered at
120v by the Fan Limit Switch when needed, and opening the circuit to Relay R1 which disables the
Heating Elements. Switch LS2-M1 closes in the Self Clean timer to power the Door Lock Motor once
the Auto Reset closes between #1 ands #3.
CLEAN FINISHED
ABOVE 575 °
20

Related product manuals