EasyManua.ls Logo

Viking VESC305 - Self Clean: Door Lock Below 575°

Viking VESC305
29 pages
Print Icon
To Next Page IconTo Next Page
To Next Page IconTo Next Page
To Previous Page IconTo Previous Page
To Previous Page IconTo Previous Page
Loading...
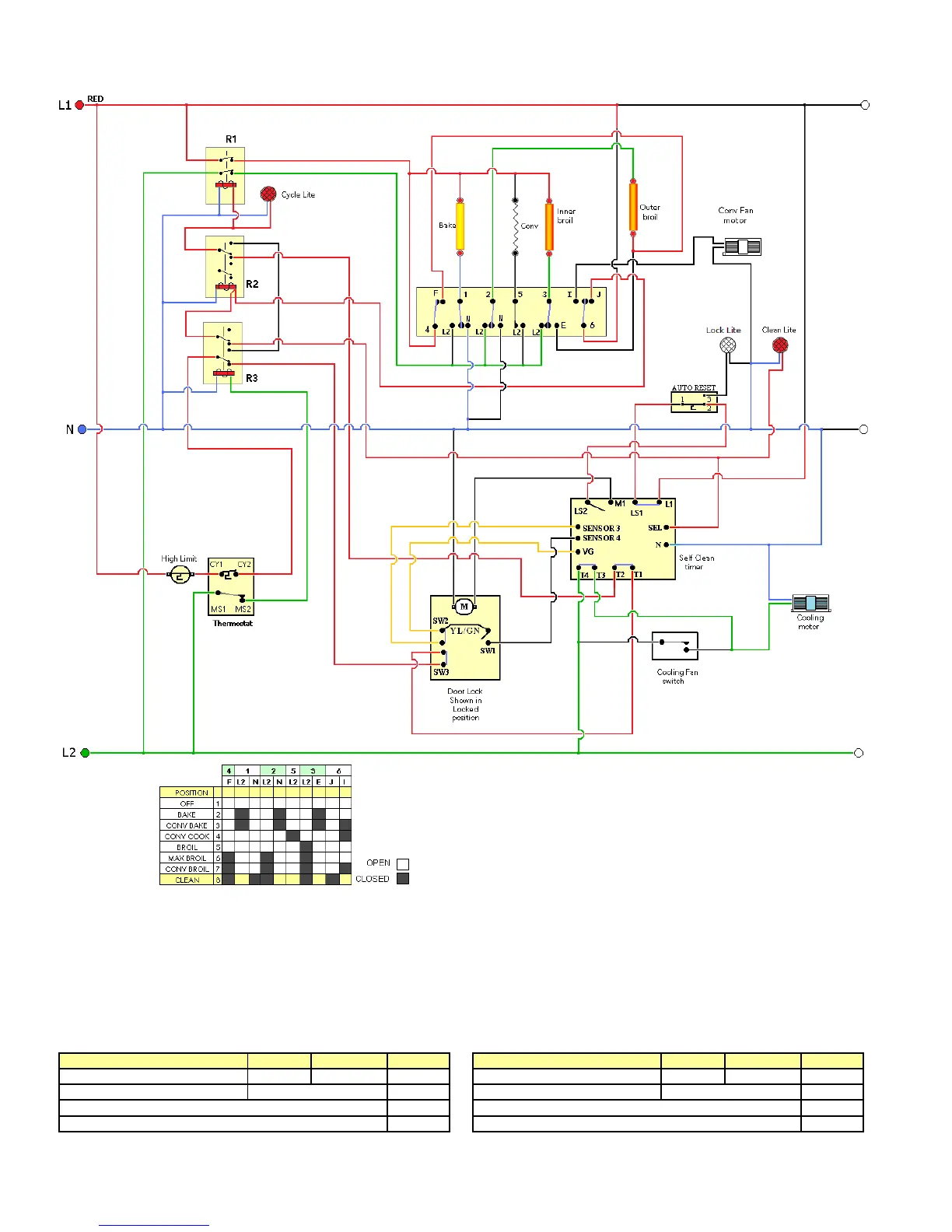
10 seconds after the door motor begins to turn, Sensor 3 is activated from the signal being sent
from VG on the Self Clean Timer and Switch LS2 to M1 is opened. This interrupts the power to the
door lock motor. Now switch T1- T2 is closed and sends power to the Relay R1. With Relay R1
energized, power is sent to the inside and outside Broil Elements to (208 – 240) and the Bake
Element to 120v. Switch T3-T4 is closed and sends power to the Cooling Fan. The oven begins to
heat
240 Volts 208 Volt
240v OHMS [R] WATTS [W] AMPS [I]
Inner broil element 45.2 1275 5.30
Outer broil element 32.6 1765 7.35
Bake element (120v) 21.1 682 5.68
Total amps 18.33
208v OHMS [R] WATTS [W] AMPS [I]
Inner broil element 45.2 957 4.60
Outer broil element 32.6 1330 6.40
Bake element (120v) 21.1 682 5.68
Total amps 16.68
CLEAN DOOR LOCK BELOW 575 °
18

Related product manuals