EasyManua.ls Logo

Viking VESC305 - Self Clean: Finished Below 575°

Viking VESC305
29 pages
Print Icon
To Next Page IconTo Next Page
To Next Page IconTo Next Page
To Previous Page IconTo Previous Page
To Previous Page IconTo Previous Page
Loading...
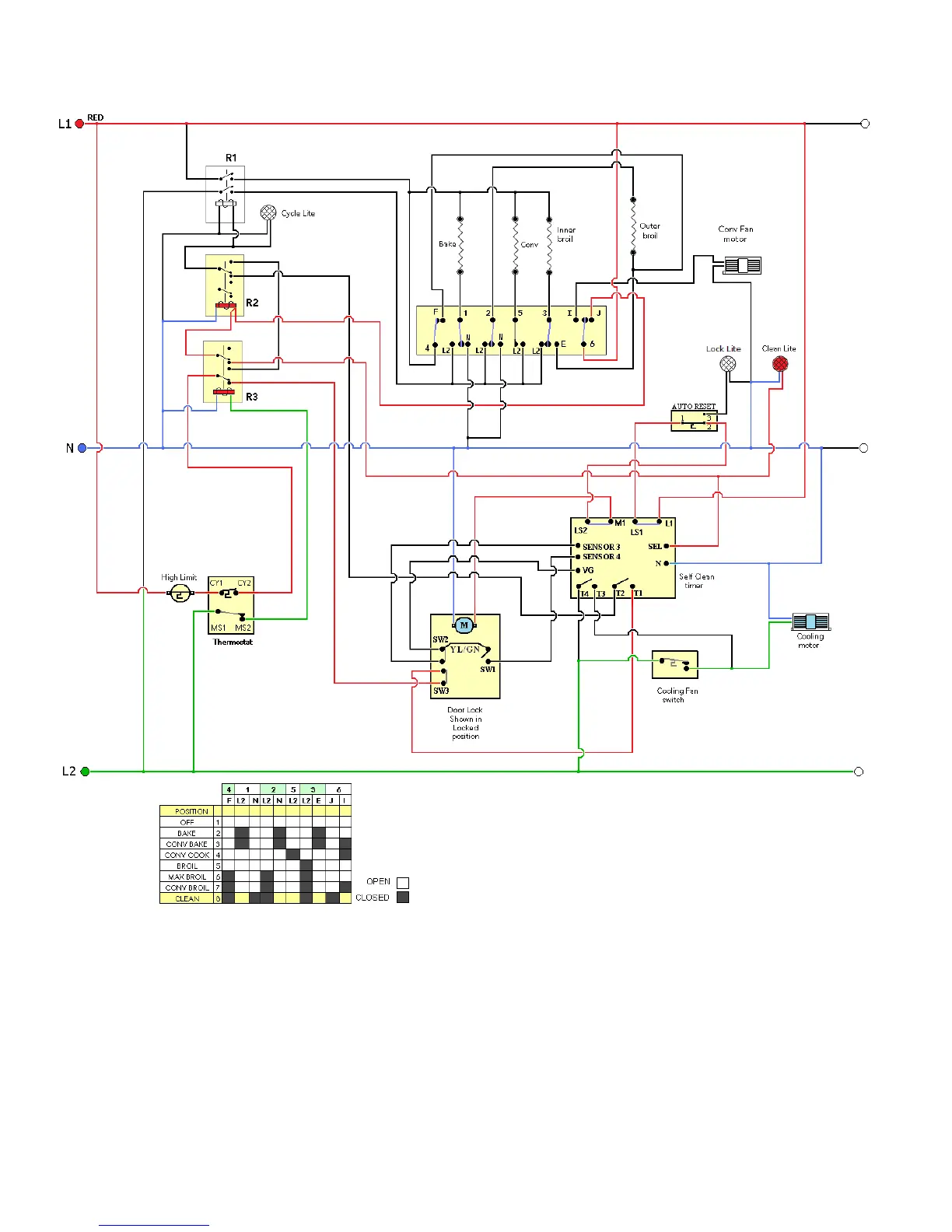
Auto Reset closes between #1 (com) and #2 (N.C.) allowing L1 power to now flow to the Door
Lock Motor. At the same time the Door Lock Light is switched off. The Door Lock Motor operates to
unlock the door.
CLEAN FINISHED
BELOW
575 °
21

Related product manuals