EasyManua.ls Logo

VNS Therapy SENTIVA M3000 Programmer - Page 75

VNS Therapy SENTIVA M3000 Programmer
81 pages
Print Icon
To Next Page IconTo Next Page
To Next Page IconTo Next Page
To Previous Page IconTo Previous Page
To Previous Page IconTo Previous Page
Loading...
75
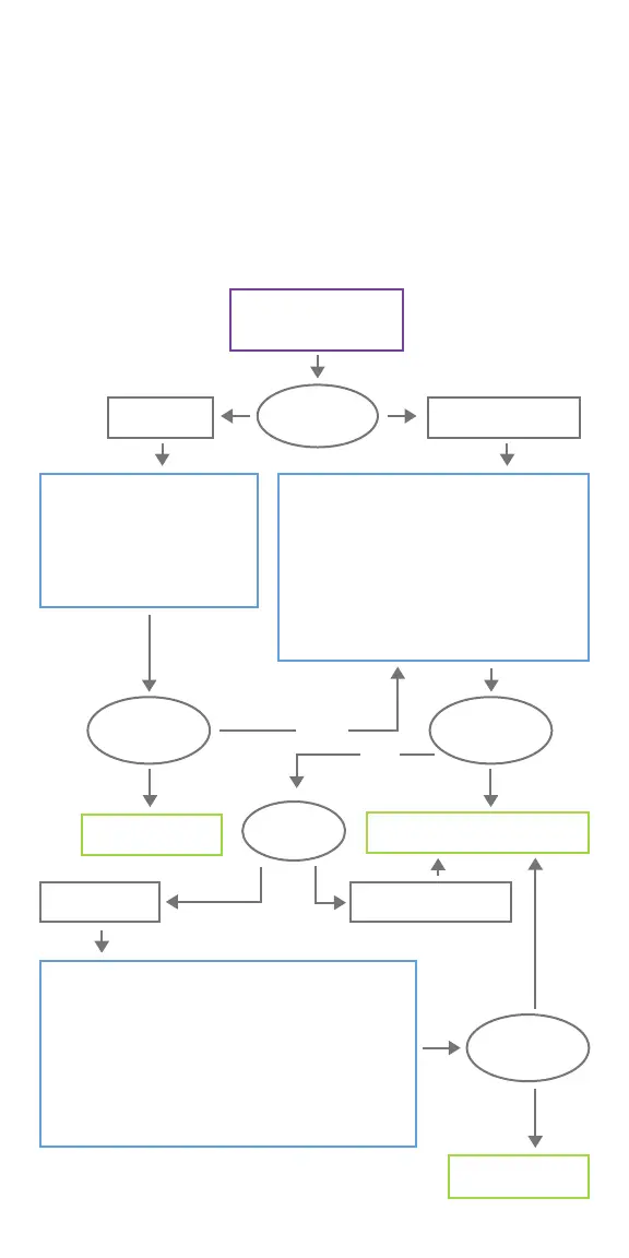
LOW LEAD IMPEDANCE IN THE OR
If a System Diagnostics test results in low lead impedance, the following are
possible causes:
• Incorrect placement of the lead on the nerve
• Excessive irrigation of the nerve
• Defective generator or lead
• Short-circuit condition within the lead (during generator replacement
surgery)
“Lead Impedance “LOW”
Check the Lead
• Verify lead electrodes have been
correctly placed on the nerve
• Remove pooled fluid if nerve site
is saturated
• Retry System Diagnostics
Reinsert Lead into Generator
• Back out setscrew(s) and remove test resistor
• Verify the setscrew(s) is not visible in the lead receptacle(s)
• Engage the hex screwdriver in the setscrew(s)
• Insert connector pin(s) and tighten setscrew(s) until the hex
screwdriver clicks
• Visually inspect the lead receptacle(s) and verify that the lead
pin(s) is past the back end of the connector block(s)
• Retry System Diagnostics
Troubleshoot Generator
• Back out setscrew(s) and remove lead pin(s)
• Insert test resistor into generator and tighten
setscrew(s) with hex screwdriver until the
screwdriver clicks
• Select MORE TROUBLESHOOTING on the
programmer
• Select GENERATOR DIAGNOSTICS - START on
the programmer
Proceed with implant
Proceed with implant
Initial implant
Initial implant
Generator replacement
Generator replacement
“OK”
“OK”
“Low”
“Low”
Type of
Implant?
Type of
implant?
Lead Impedance
Value?
Lead Impedance
Value?
Lead Impedance
Value?
Error Message
“Low”
“OK”
Contact LivaNova Technical Support