EasyManua.ls Logo

VNS Therapy SENTIVA M3000 Programmer - Heartbeat Detection Issues; Inaccurate Heartbeat Detection

VNS Therapy SENTIVA M3000 Programmer
81 pages
Print Icon
To Next Page IconTo Next Page
To Next Page IconTo Next Page
To Previous Page IconTo Previous Page
To Previous Page IconTo Previous Page
Loading...
79
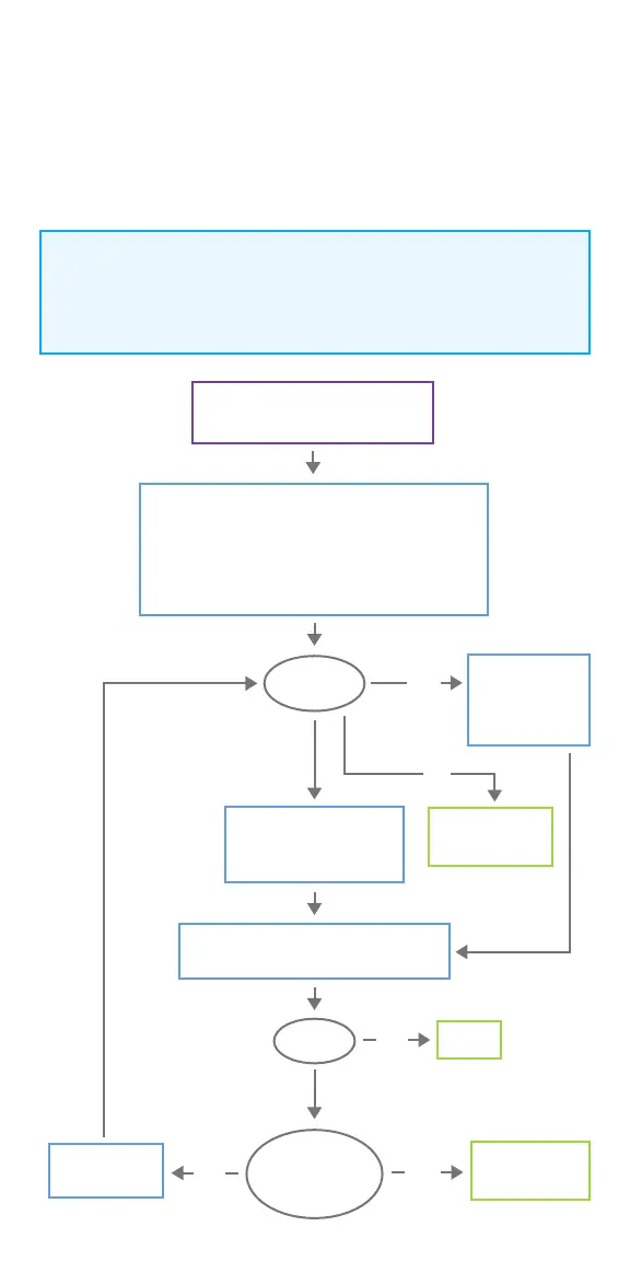
Heartbeat Detection Issues
HEARTBEAT DETECTION INACCURATE (OVER/UNDER) IN OR OR AT
FOLLOW-UP VISIT
The heartbeat detection setting may need to be adjusted to accurately
detect heartbeats.
Heartbeat Detection is inaccurate
BPM is too high, low, or reports “??”
Check Hardware
• Confirm the programmer is not plugged into a wall outlet
Check Software
• Confirm Detection is enabled
Check Wand Placement
• Verify wand is over the generator
Adjust Heartbeat
Detection
setting upward
(toward “5”)
Done
Contact LivaNova
Technical Support
Contact LivaNova
Technical Support
Retry with
dierent settings
BPM?
Ok?
All settings
attempted with
out success?
Low
Yes
Yes
No
High
No
??
Adjust Heartbeat Detection
setting downward
(toward “1”)
Confirm accuracy in dierent body positions
(e.g. o-the-shelf heart rate monitor)
NOTE:
The Wand must be held over the generator during the entire Verify
Heartbeat Detection process.