EasyManua.ls Logo

Volvo 819 E - Page 95

Volvo 819 E
108 pages
Print Icon
To Next Page IconTo Next Page
To Next Page IconTo Next Page
To Previous Page IconTo Previous Page
To Previous Page IconTo Previous Page
Loading...
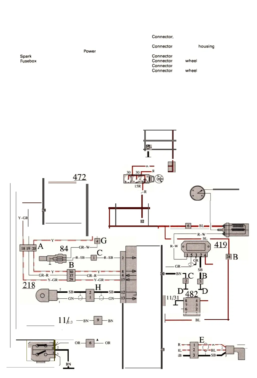
EZ-
116K
Ignition
system
(B234F,
B204E)
,
Battery
2
Ignition
sw
itch
4 Ignition coil
5 Distri
butor
6 Sparit
plugs
11
Fusebox
29 Positive
term
inal
board
84
Temperalure
sensor
198 Throttle switch
218 Knock sensor
260
Control
un
it
413 Pulse
generator
4
19
Power
stage
472 Fuel
system
control
unit
482
Diagnostic unit
A Connector.
RH
A
-post
B Connector, LH
A-post
C
Connector
at
LH
wheel nousi
ng
o
Ground
term
in
al
on
intake
m.n
i
fo
ld
E
Connector
at
bulkhead
F Connector
at
LH
wheel
hous
i
ng
G Connector
at
RH
wheel
hous
i
ng
H Connector
at
LH
wheel
housing
1
e-
R- W'
---{
'
OR
,
..
412
GR- W
-l
'"
R R
r
~
. . @ 2
"R
B'
....
11
5 6
~--
'==-
~B~L
BL
BL
R~E
~
R " 413
BL
2
8L~
S8
3 sa
-"r-"
U
A
-""
[B-
B
L-
I Y- R
1
"
II
"
..
"
260
BL
7
,
,
GR
_R
Y
-<;
R
G
B
"
11
k,
- U
N-@-
BN
OR
,
198
OR
F
OR~OR
R- W
D

Related product manuals