EasyManua.ls Logo

Wolf CGB-75 - Wiring Diagram

Wolf CGB-75
64 pages
Print Icon
To Next Page IconTo Next Page
To Next Page IconTo Next Page
To Previous Page IconTo Previous Page
To Previous Page IconTo Previous Page
Loading...
56 3062555_201804
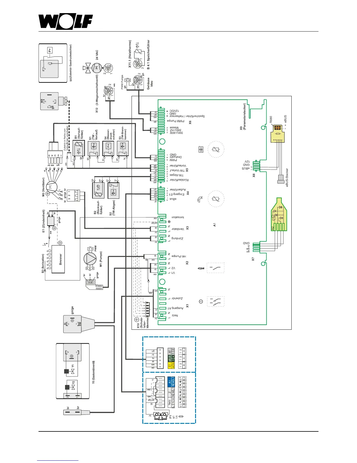
29.Wiringdiagram
Junction box:
Powersupply 230VAC50Hz
Z External heating circuit pump
230VAC
A1 Programmable output
E1 Programmable input
eBUS BUS connection for external
Control accessories
AF Outside temperature sensor

Other manuals for Wolf CGB-75

Related product manuals