EasyManua.ls Logo

Yealink SIP-T41S - Example: Keeping Users Personalized Settings

Yealink SIP-T41S
572 pages
To Next Page IconTo Next Page
To Next Page IconTo Next Page
To Previous Page IconTo Previous Page
To Previous Page IconTo Previous Page
Loading...
Phone Provisioning
98
Example: Keeping Users Personalized Settings
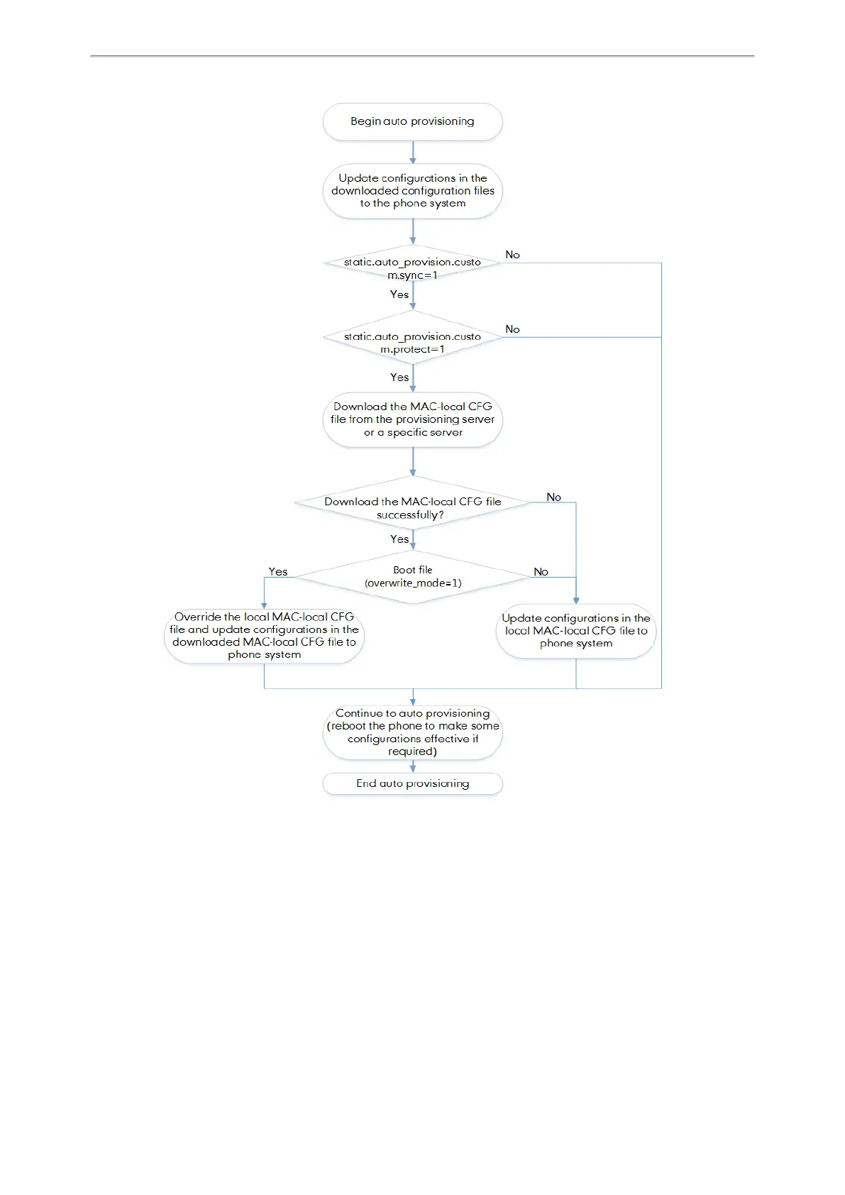
This section shows you how to keep the personalized settings.
Parameters Settings:
static.auto_provision.custom.protect =1
After provisioning, if the users make changes via the phone user interface or web user interface, the MAC-local.cfg
file with non-static personal settings generates locally.
Scenario: Keeping users personalized settings when upgrading the firmware
If you set
static.auto_provision.custom.sync =1
”, then the phones attempt to upload the MAC-local.cfg file to the pro-
visioning server each time the file updates. When performing auto provisioning, they download their own MAC-

Table of Contents

Other manuals for Yealink SIP-T41S

Related product manuals