EasyManua.ls Logo

Zendure SolarFlow Hyper 2000 - Mehrere Hyper 2000-Einheiten Installieren

Zendure SolarFlow Hyper 2000
101 pages
Print Icon
To Next Page IconTo Next Page
To Next Page IconTo Next Page
To Previous Page IconTo Previous Page
To Previous Page IconTo Previous Page
Loading...

DE
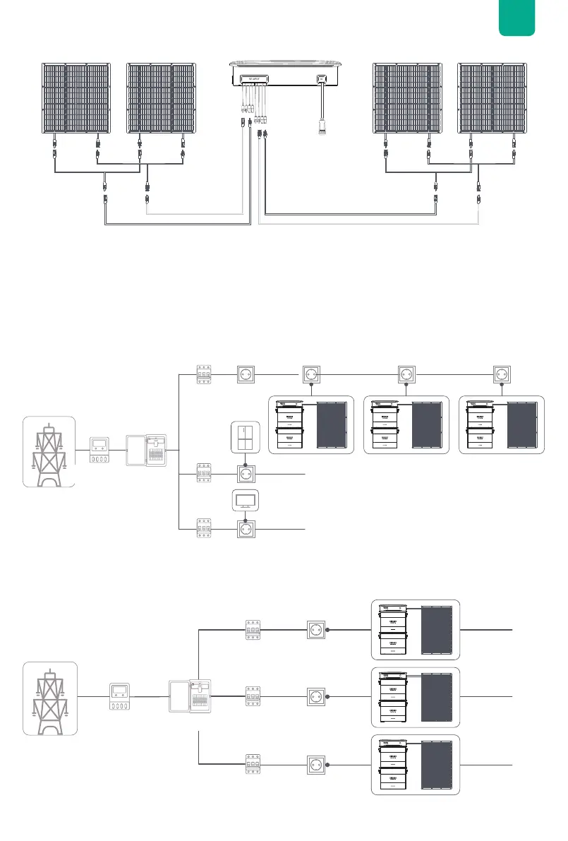
Mehrere Solarmodule parallelschalten
1. Es können bis zu 3 Hyper 2000-Einheiten mit einer einzelnen Phase Ihrer häuslichen Stromkreise verbunden werden.
2. Legen Sie die Netzstrom-Ausgangsleistung zum Stromnetz mit der Zendure-App fest. Achten Sie darauf, dass die
Sicherheitsanforderungen an die Stromversorgung Ihres Landes oder Ihrer Region nicht überschritten werden.
Installation in einer einphasigen Stromanlage
Installation in einer dreiphasigen Stromanlage
6.3 Mehrere Hyper 2000-Einheiten installieren
Grid
Electric Meter Distribution Box
Circuit Breaker
Circuit Breaker
Circuit Breaker
Balcony
Kitchen
Living room
Electric Meter
Grid
Phase A
Phase B
Phase C
Distribution Box
Circuit Breaker
Circuit Breaker
Circuit Breaker
Stromnetz
Stromnetz
Stromzähler
Stromzähler
Verteilerkasten
Verteilerkasten
Leistungsschalter
Leistungsschalter
Leistungsschalter
Leistungsschalter
Leistungsschalter
Leistungsschalter
Balkon
Küche
Wohnzimmer
Phase A
Phase B
Phase C

Table of Contents

Related product manuals