EasyManua.ls Logo

Zendure SolarFlow Hyper 2000 - Instalar Varios Conjuntos de Hyper 2000

Zendure SolarFlow Hyper 2000
101 pages
Print Icon
To Next Page IconTo Next Page
To Next Page IconTo Next Page
To Previous Page IconTo Previous Page
To Previous Page IconTo Previous Page
Loading...

ES
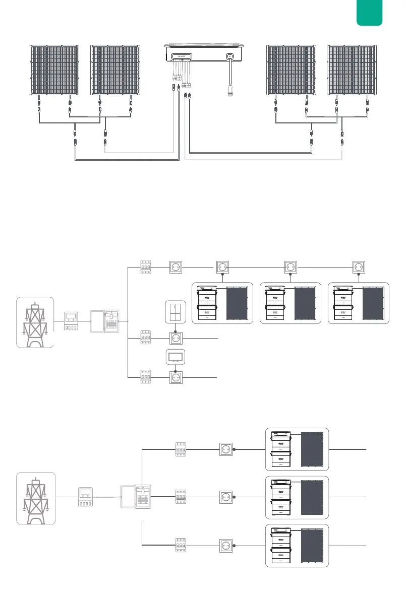
Conectar varios paneles solares en paralelo

2. Utilice la aplicación Zendure para establecer la potencia de salida de CA de la red eléctrica. Asegúrese de que
no supera los requisitos de potencia de seguridad de su país o región.
Instalación en el sistema eléctrico monofásico
Instalación en el sistema eléctrico trifásico
6.3 Instalar varios conjuntos de Hyper 2000
Grid
Electric Meter Distribution Box
Circuit Breaker
Circuit Breaker
Circuit Breaker
Balcony
Kitchen
Living room
Electric Meter
Grid
Phase A
Phase B
Phase C
Distribution Box
Circuit Breaker
Circuit Breaker
Circuit Breaker
Cuadrícula
Cuadrícula
Medidor
eléctrico
Medidor
eléctrico

distribución

Disyuntor
Disyuntor
Disyuntor
Disyuntor
Disyuntor
Disyuntor
Terraza
Cocina
Salón
Fase A
Fase B
Fase C

Table of Contents

Related product manuals