EasyManua.ls Logo

Zendure SolarFlow Hyper 2000 - Installing Multiple Hyper 2000 Sets

Zendure SolarFlow Hyper 2000
101 pages
Print Icon
To Next Page IconTo Next Page
To Next Page IconTo Next Page
To Previous Page IconTo Previous Page
To Previous Page IconTo Previous Page
Loading...

EN
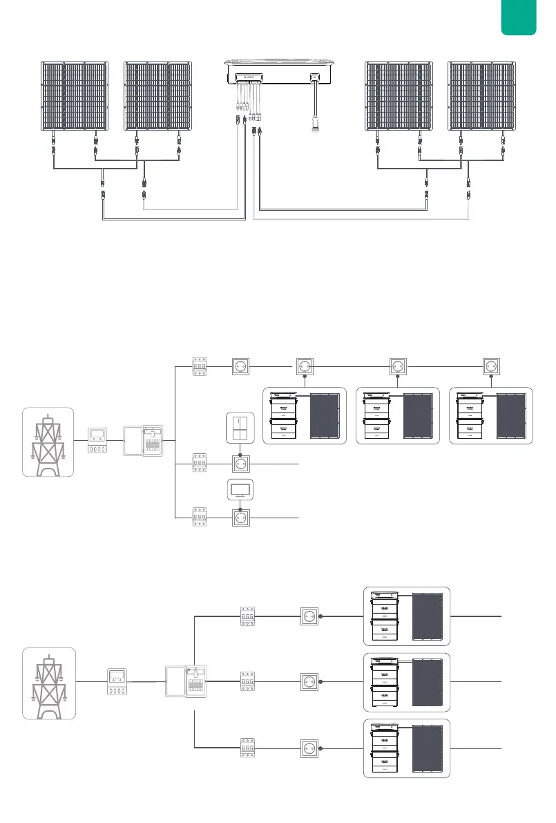
Connecting Several Solar Panels in Parallel
1. Up to 3 Hyper 2000 sets can be installed on a single phase in your home's electrical circuits.
2. Use the Zendure app to set the AC power output to the grid. Make sure it doesn't exceed the safety power
requirements of your country or region.
Installation in single-phase electricity system
Installation in three-phase electricity system
6.3 Installing Multiple Hyper 2000 Sets
Grid
Electric Meter Distribution Box
Circuit Breaker
Circuit Breaker
Circuit Breaker
Balcony
Kitchen
Living room
Electric Meter
Grid
Phase A
Phase B
Phase C
Distribution Box
Circuit Breaker
Circuit Breaker
Circuit Breaker

Table of Contents

Related product manuals