EasyManua.ls Logo

Zendure SolarFlow Hyper 2000 - Installazione DI Vari Set Hyper 2000

Zendure SolarFlow Hyper 2000
101 pages
Print Icon
To Next Page IconTo Next Page
To Next Page IconTo Next Page
To Previous Page IconTo Previous Page
To Previous Page IconTo Previous Page
Loading...

IT
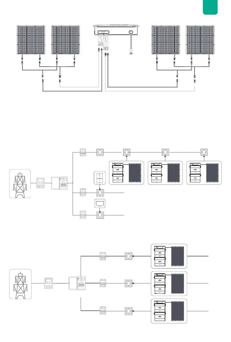
Collegamento di diversi pannelli solari in parallelo

2. Utilizzare l'app Zendure per impostare la potenza in uscita CA nella rete. Assicurarsi di non superare i requisiti
di energia di sicurezza del proprio Paese o regione.
Installazione nel sistema elettrico monofase
Installazione nel sistema elettrico trifase
6.3 Installazione di vari set Hyper 2000
Grid
Electric Meter Distribution Box
Circuit Breaker
Circuit Breaker
Circuit Breaker
Balcony
Kitchen
Living room
Electric Meter
Grid
Phase A
Phase B
Phase C
Distribution Box
Circuit Breaker
Circuit Breaker
Circuit Breaker
Griglia
Griglia
Contatore
elettrico
Contatore
elettrico
Scatola di
distribuzione
Scatola di
distribuzione
Interruttore
automatico
Interruttore
automatico
Interruttore
automatico
Interruttore
automatico
Interruttore
automatico
Interruttore
automatico
Balcone
Cucina
Salone
Fase A
Fase B
Fase C

Table of Contents

Related product manuals