EasyManua.ls Logo

Zendure SolarFlow Hyper 2000 - Installation de Plusieurs Ensembles Hyper 2000

Zendure SolarFlow Hyper 2000
101 pages
Print Icon
To Next Page IconTo Next Page
To Next Page IconTo Next Page
To Previous Page IconTo Previous Page
To Previous Page IconTo Previous Page
Loading...

FR
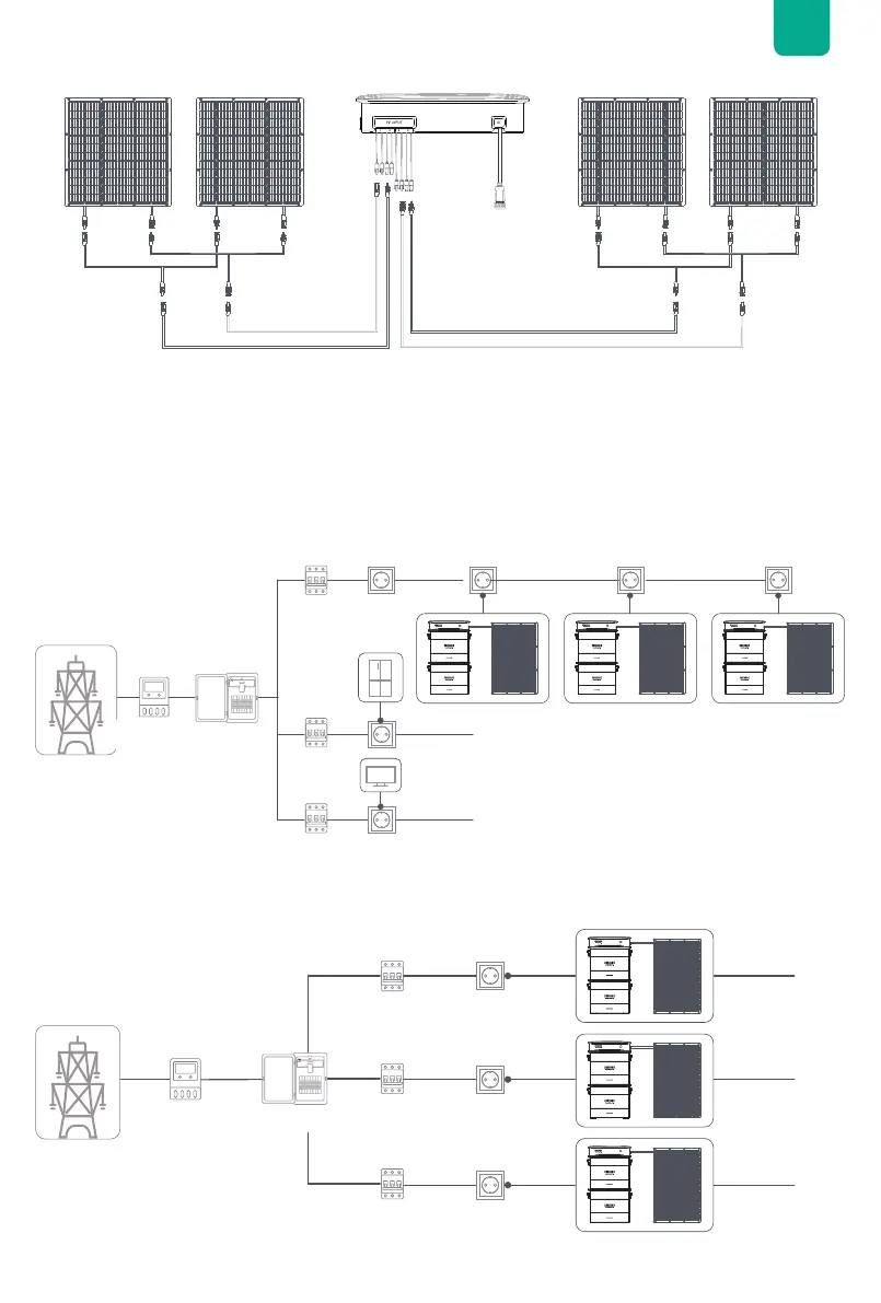
Brancher plusieurs panneaux solaires en parallèle
1. Un maximum de 3 ensembles Hyper 2000 peuvent être installés sur une seule phase dans les circuits
électriques de votre foyer.
2. Utilisez l'appli Zendure pour régler la sortie d’alimentation CA vers le réseau. Assurez-vous qu'elle ne dépasse
pas les exigences de sécurité de votre pays ou région.
Installation dans un système électrique monophasé
Installation dans un système électrique triphasé
6.3 Installation de plusieurs ensembles Hyper 2000
Grid
Electric Meter Distribution Box
Circuit Breaker
Circuit Breaker
Circuit Breaker
Balcony
Kitchen
Living room
Electric Meter
Grid
Phase A
Phase B
Phase C
Distribution Box
Circuit Breaker
Circuit Breaker
Circuit Breaker
Réseau
Réseau
Compteur
électrique
Compteur
électrique
Boîtier de
distribution
Boîtier de
distribution






Balcon
Cuisine

Phase A
Phase B
Phase C

Table of Contents

Related product manuals