EasyManua.ls Logo

Zendure SolarFlow Hyper 2000 - Instalacja Wielu Zestawów Hyper 2000

Zendure SolarFlow Hyper 2000
101 pages
Print Icon
To Next Page IconTo Next Page
To Next Page IconTo Next Page
To Previous Page IconTo Previous Page
To Previous Page IconTo Previous Page
Loading...

PL
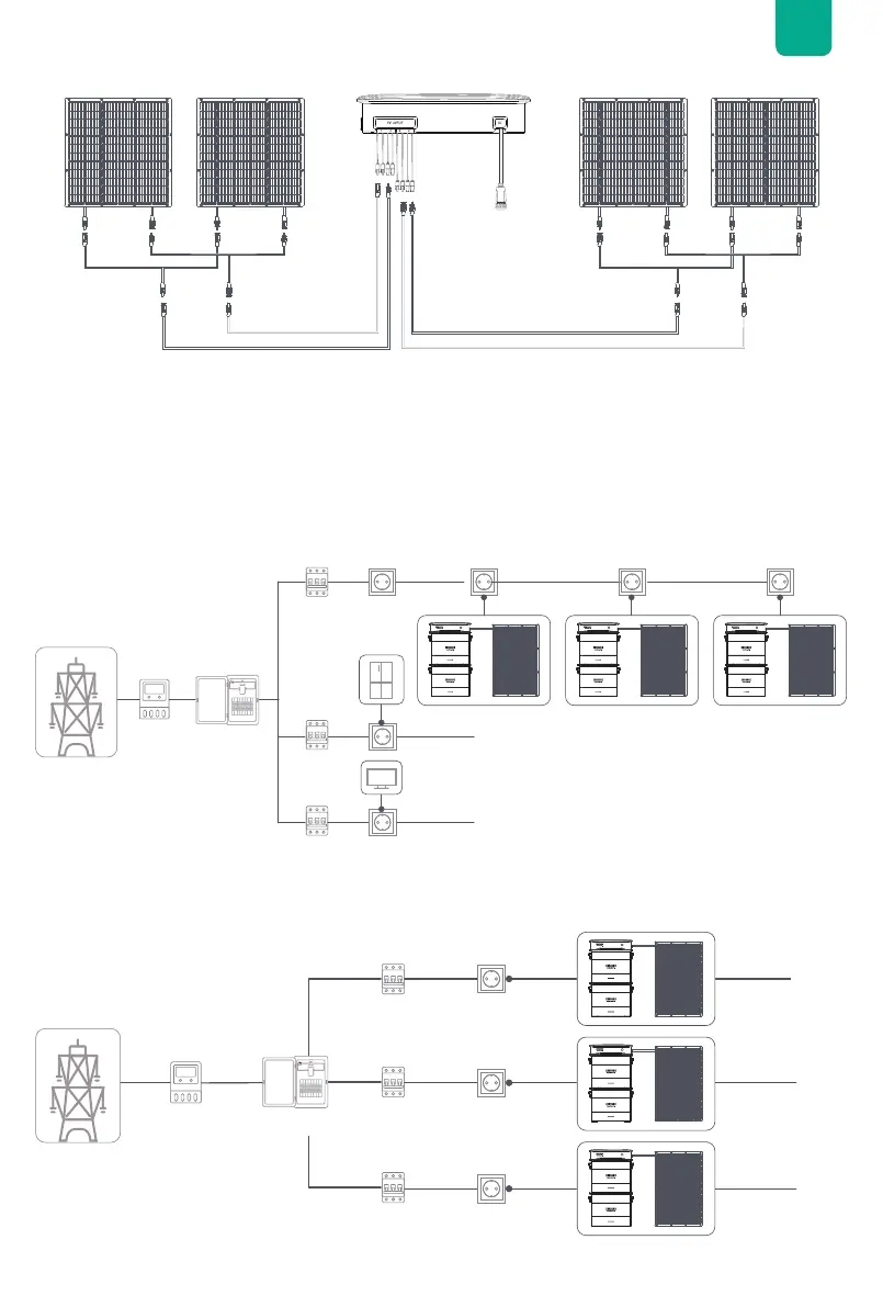
Równoległe podłączanie kilku paneli solarnych



Instalacja w jednofazowym systemie elektrycznym
Instalacja w trójfazowym systemie elektrycznym
6.3 Instalacja wielu zestawów Hyper 2000
Grid
Electric Meter Distribution Box
Circuit Breaker
Circuit Breaker
Circuit Breaker
Balcony
Kitchen
Living room
Electric Meter
Grid
Phase A
Phase B
Phase C
Distribution Box
Circuit Breaker
Circuit Breaker
Circuit Breaker


Miernik
elektryczny
Miernik
elektryczny
Skrzynka
rozdzielcza
Skrzynka
rozdzielcza

obwodu

obwodu

obwodu

obwodu

obwodu

obwodu
Balkon
Kuchnia

Faza A
Faza B
Faza C

Table of Contents

Related product manuals