EasyManua.ls Logo

Zenith XBR411 - Page 81

Zenith XBR411
165 pages
Print Icon
To Next Page IconTo Next Page
To Next Page IconTo Next Page
To Previous Page IconTo Previous Page
To Previous Page IconTo Previous Page
Loading...
3-104
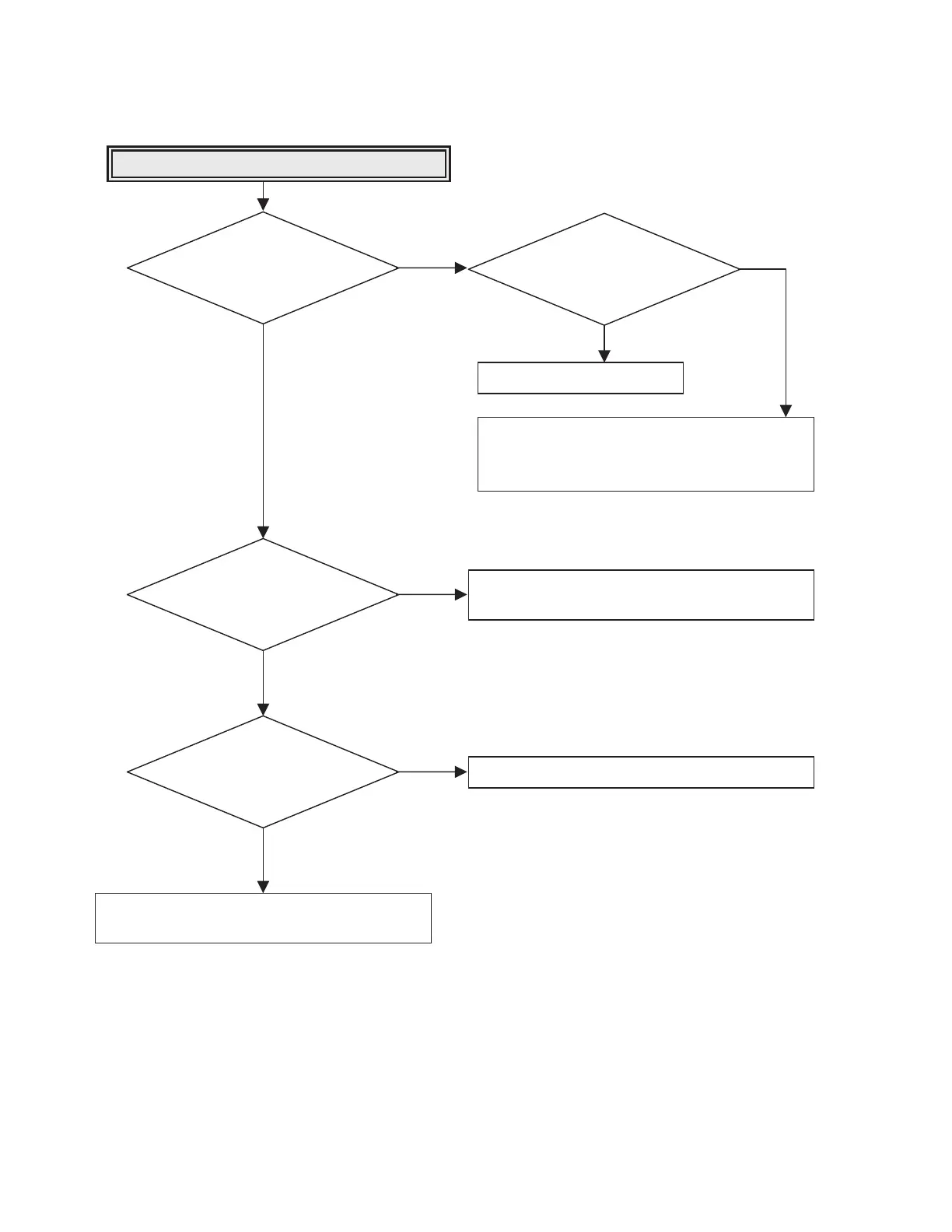
Track Servo is unstable
Is TE signal
output normal in focusing
ON and tracking OFF?
(IC106 pin 85)
YES
YES
YES
NO NO
NO
NO
YES
Is pick-up
(E, F, G, H)output normal?
(CN102 pin 5, 8, 9, 12)
Replace the IC107.
Replace the IC201.
Check the pick-up FFC.
Replace the pick-up.
After replacing Perform 5. Optical Power Setting
fromHow to use Test tool.
Check the connection between
IC201(pin141)and IC106(pin 85).
Is TE signal
input normal in focusing
ON and tracking OFF?
(IC201 pin 141)
Is there TDRV
signal output in tracking ON?
(IC201 pin 132)
Check the IC102 and pick-up referring to
Focus Actuator operating is abnormal.

Table of Contents