EasyManua.ls Logo

Zenith XBR411 - Page 82

Zenith XBR411
165 pages
Print Icon
To Next Page IconTo Next Page
To Next Page IconTo Next Page
To Previous Page IconTo Previous Page
To Previous Page IconTo Previous Page
Loading...
3-105
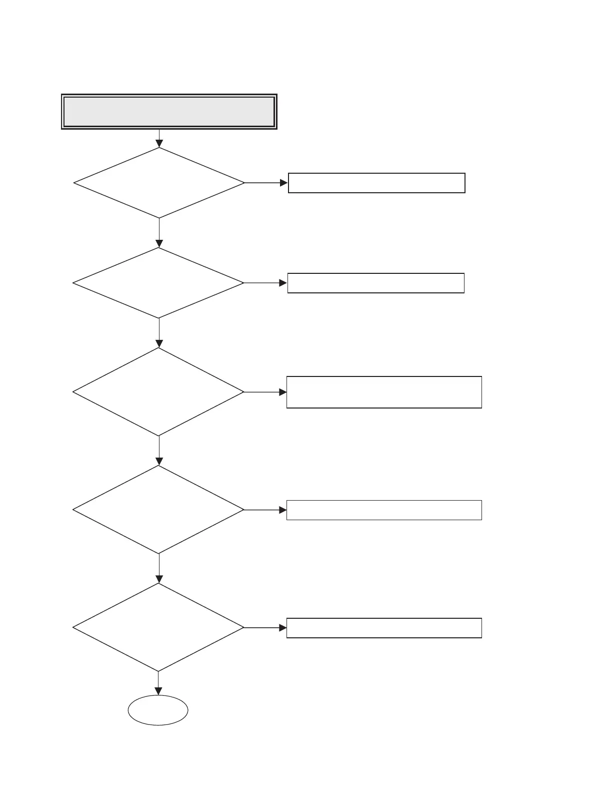
Recognition Fail Case 1:
CD-ROM Fail
Check pick-up read power
is 0.9~1.3mW?
Go to LD CHECK.
Go to Focus Servo is unstable.
Replace the IC106
Go to Tracking Servo is unstable.
Check the pick-up FFC and CN102.
Replace the pick-up unit.
Does focus servo
operate normally?
Check pick-up
RF signal IC106(Pin113)
RFO(TP161)is
500~1000mVpp?
Check RFEQO waveform
(IC106 Pin 95)is
800~1200mVpp?
Check after replacing IC201.
Is it OK?
OK
NO
NO
NO
NO
NO
YES
YES
YES
YES
YES

Table of Contents