EasyManua.ls Logo

Zenith XBR411 - Page 86

Zenith XBR411
165 pages
Print Icon
To Next Page IconTo Next Page
To Next Page IconTo Next Page
To Previous Page IconTo Previous Page
To Previous Page IconTo Previous Page
Loading...
3-109
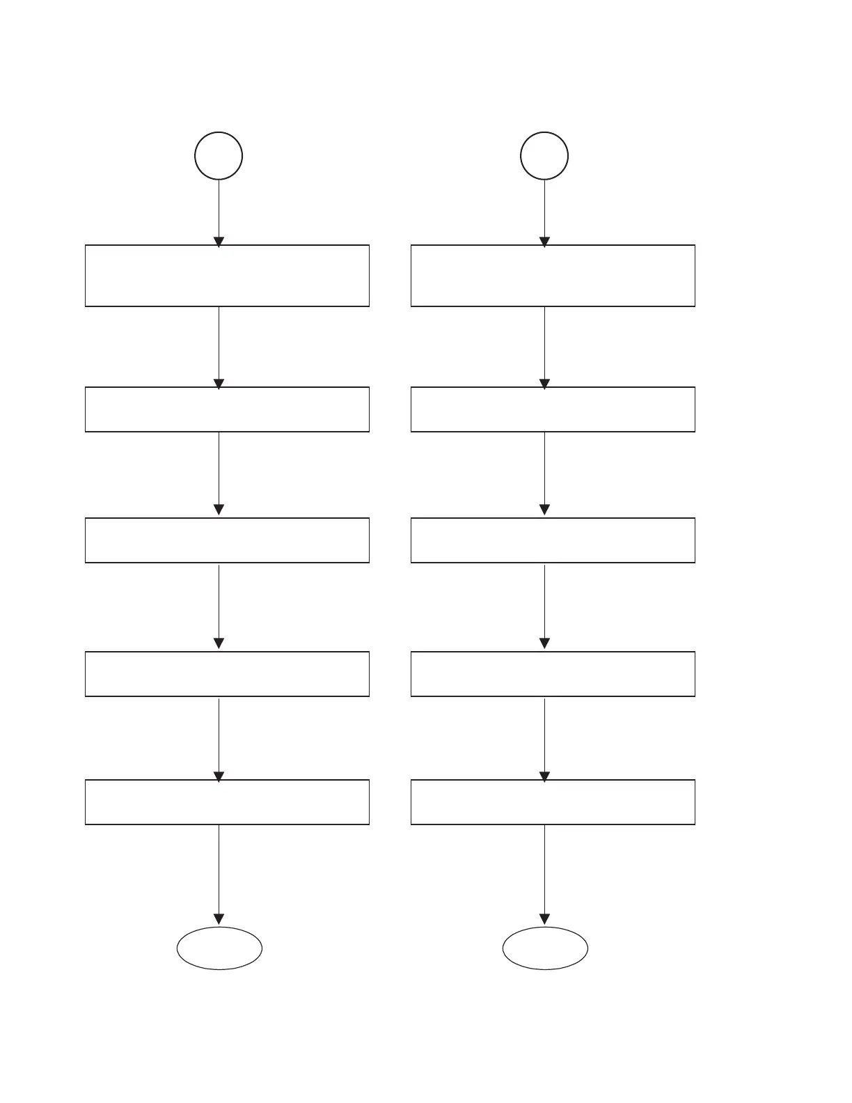
F
Select Mode: DVD, Test and perform
Test from 4. LD Test of How to use
Test tool
Check the input of LDEN-DVD.
(pin 17 of CN102 : H)
Check the input of VWDC.
(pin 36 of CN102)
Check the input of recording pulse.
(pin 2,3,6 of IC108)
Check the input of FPD.
(pin 19 of CN102)
END
G
Select Mode: DVD, Test and perform
Test from 4. LD Test of How to use
Test tool
Check the input of LDEN-DVD.
(pin 17 of CN102 : H)
Check the input of VWDC.
(pin 36 of CN102)
Check the input of recording pulse.
(pin 2,3,6 of IC108)
Check the input of FPD.
(pin 19 of CN102)
END

Table of Contents