EasyManua.ls Logo

ABB 4630 - Set up Alarms Page

ABB 4630
40 pages
Print Icon
To Next Page IconTo Next Page
To Next Page IconTo Next Page
To Previous Page IconTo Previous Page
To Previous Page IconTo Previous Page
Loading...
26
A1 Setpoint
SET UP ALARMS
–––––
A1 Action High
–––––
Low
A1 Type Fail
–––––
Temp
pH
Off
A1 Type Redox
Off
Fail
or
Off
Off
OR
Redox
800
.
mralA
noitcA
noitidnoCDEL
tupnIrof
tnioPteSevobA
noitidnoCDEL
tupnIrof
tnioPteSwoleB
noitidnoCyaleR
tupnIrof
tnioPteSevobA
noitidnoCyaleR
tupnIrof
tnioPteSwoleB
hgiHNOFFOdezigrene-eDdezigrenE
woLFFONOdezigrenEdezigrene-eD
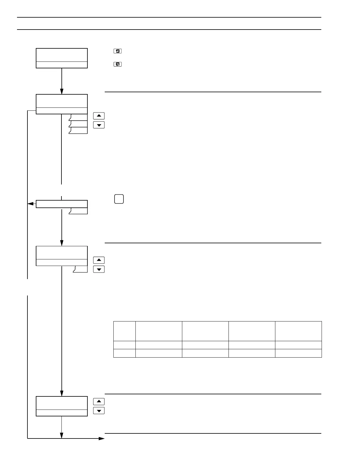
7 PROGRAMMING
7.4 Set Up Alarms Page
press to advance to next parameter
or
press to advance to next page.
These two keys are used to advance to all subsequent parameters and pages. If a
parameter is changed it is automatically stored on operation of either key.
Alarm 1 Type
Select the type of alarm required. For Fail, Temp and pH alarm types, the alarm l.e.d.
is off and the relay energized during normal conditions. In a fail condition, the l.e.d. is on
and the relay de-energized.
Fail The instrument alerts the operator to either a power failure or a condition that
causes any of the error messages listed in Table 9.1, page 33 to be displayed.
Temp The instrument alerts the operator if the temperature of the process fluid
exceeds or drops below the value set in the
Alarm 1 Set Point parameter,
depending on the type of Alarm Action selected below.
pH The instrument alerts the operator if the pH of the process fluid exceeds or
drops below the value set in the
Alarm 1 Set Point parameter, depending on
the type of Alarm Action selected below.
Off If selected, no alarms are set and the alarm l.e.d. is off and the relay de-
energized at all times.
Note. If Probe Type has been set to Redox (ORP) in the Set Up Parameters
Page, only Redox and Off alarm types are available.
Redox The instrument alerts the operator if the Oxidization Reduction Potential
(ORP) of the process fluid exceeds or drops below the value set in the
Alarm
1 Set Point parameter, depending on the type of Alarm Action selected below.
Alarm 1 Action
For 'Fail-safe' alarm operation the relay's alarm state must be the same as the
power-down state, i.e. the relay is de-energized.
For High alarm operation the relay must be energized below the alarm set point.
For Low alarm operation the relay must be energized above the alarm set point.
The alarm l.e.d.s are illuminated in the alarm condition.
Select the required alarm 1 action from the following table:
The set point band is defined as the actual value of the set point plus or minus the
hysteresis value. The hysteresis value is ±1% of the Alarm 1 Set Point. Alarm action
occurs if the input value is above or below the set point band. If the input moves within
the set point band, the last alarm action is maintained.
Alarm 1 Set Point
The alarm 1 set point can be set to any value within the input range being displayed. The
set point value is subject to hysteresis as detailed above.
Set the alarm set point to the required value.
Continued on next page.

Related product manuals