EasyManua.ls Logo

Allen-Bradley Studio 5000 Logix Emulate - Page 130

Allen-Bradley Studio 5000 Logix Emulate
676 pages
Print Icon
To Next Page IconTo Next Page
To Next Page IconTo Next Page
To Previous Page IconTo Previous Page
To Previous Page IconTo Previous Page
Loading...
Chapter 2
130 Rockwell Automation Publication MOTION-RM002H-EN-P-February 2018
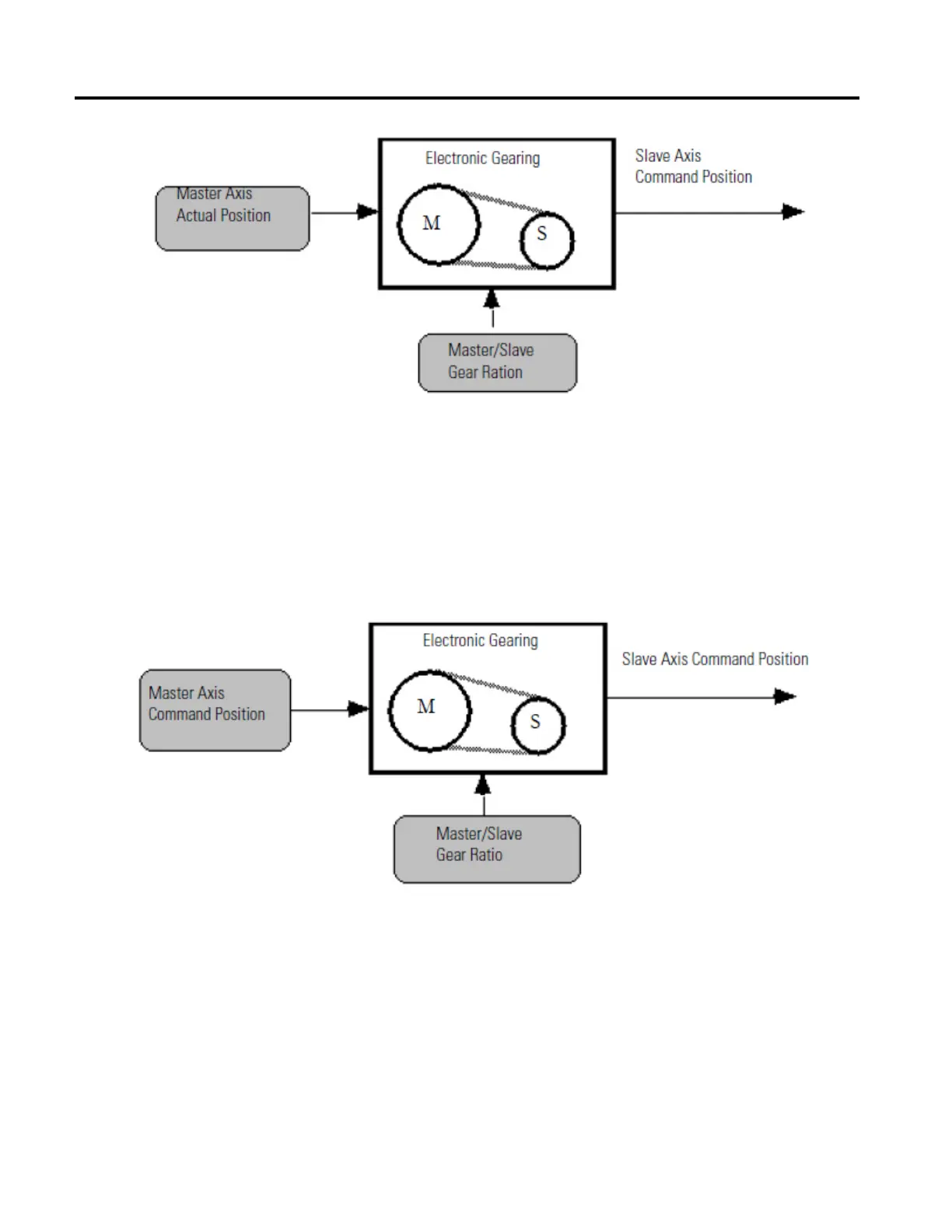
Actual position is the current position of a physical axis as measured by the axis
encoder. This is the only valid selection when the master axis’ Axis Type is
configured as Feedback Only.
Slave to the Command Position
When Command Position is entered or selected as the Master Reference source,
the slave axis motion is generated from the command position of the master axis as
shown below.
Command position (only valid when the master axis’ Axis Type is configured as
Servo) is the current desired or commanded position for the master axis.
Since the command position does not incorporate any associated following error,
external position disturbances, or quantization noise, it is a more accurate and
stable reference for gearing. When gearing to the command position of the master,
the master axis must be commanded to move to cause any motion on the slave axis.

Table of Contents

Other manuals for Allen-Bradley Studio 5000 Logix Emulate

Related product manuals