EasyManua.ls Logo

Alliance Laundry Systems SWT520*M - Page 111

Alliance Laundry Systems SWT520*M
130 pages
Print Icon
To Next Page IconTo Next Page
To Next Page IconTo Next Page
To Previous Page IconTo Previous Page
To Previous Page IconTo Previous Page
Loading...
39201 109
© Copyright, Alliance Laundry Systems LLC – DO NOT COPY or TRANSMIT
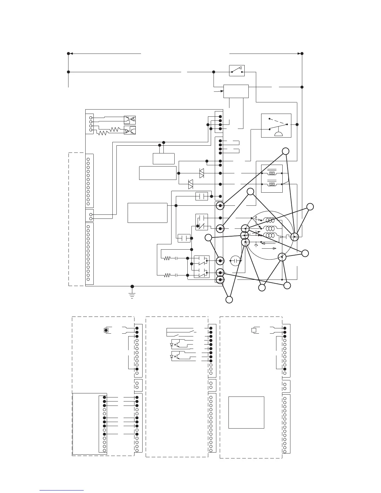
Troubleshooting (NetMaster Models)
Washer Will Not Spin – High Speed
CONTROL
POWER
SUPPLY
24 VAC RETURN
24 VAC
3
4
2
1
H5
100 OHM
1/4 WATT
100 OHM
1/4 WATT
4N25
4N25
H3
H7
9
8
1
2
11
14
10
13
12
7
6
3
4
5
12
11
10
9
7
8
6
4
5
1
2
3
COIN VAULT
C0IN DROP
(OPTIONAL)
#2
COIN DROP
#1
(OPTIONAL)
SERVICE DOOR
3
2
1
5
4
6
8
7
9
10
11
12
5
4
3
6
7
12
13
10
14
11
2
1
8
9
H7
BLK
WHT
RED
WHT/RED
PNK/YEL
GRY/YEL
WHT/ORG
BLU/RED
WHT/BLK
H3
VEND APPLICATIONS DETAILS
COIN
DROP
VEND
OPTIONS
SMART
CARD
VEND
OPTION
5
4
3
6
7
12
13
10
14
11
2
1
8
9
H3
PLEASE CONSULT
CARDREADER
INSTALLATION
MANUAL FOR PROPER
INTERFACE CONNECTIONS
TO CONTROL
CARD
READY
VEND
OPTION
9
8
2
1
J1
11
14
10
13
12
7
6
3
4
5
BLU
BRN
PNK
BLK
BLK
RED
RED
WHT
MANUAL
PROGRAMMING
LID
SWITCH
PRESSURE SWITCH
AND
WATER CIRCUIT
LID SWITCH SENSE,
MOTOR DIRECTION
AND CONTROL, AND
TIMING CIRCUIT
SPIN
AGITATE
TP
LOW
HIGH
START
4
8
6
1
7
3
MOTOR
HOT
COLD
MIXING VALVE
3
2
1
PRESSURE SWITCH
CAPACITOR
3
2
1
5
4
6
8
7
9
10
11
12
5
4
3
6
7
12
13
10
14
11
2
1
8
9
COMM
SD SW
CV SW
CD1 SVDC
CD1
CD1 COMM
CD2 SVDC
CD2
CD2 COMM
PE
COMM
COMM
SVDC
24VDC
CRP
NBP
SVDC
COMM
COMM
NRFA
NAG
VUR
RXD
TXD
24VDC
SVDC
1
3
3
6
9
2
5
8
4
1
7
H7
H3
NETMASTER
CONTROL
ASSEMBLY
1
6
5
4
3
2
24 VAC
L1
N
H4
H6
H1
2
4
2
4
H1
H1
4
22
4
H1
H1
WHT/BLK
BLU/RED BLU/RED
WHT/BLK
MANUAL
PROGRAMMING
WHT
3
2
1
5
4
6
8
7
9
10
11
12
H7
CONTROL TRANSFORMER
(SEE CONNECTION DIAGRAM DETAIL
FOR OPTIONAL CARD READY AND COIN
READY TRANSFORMER WIRING).
2
4
START PULSE INPUT
INPUT LED ENERGIZED = START PULSE ACTIVE
I in = 9-30 ma TIME = 45 msec min.
AVAILABLE OUTPUT
OPTO OFF WHEN MACHINE RUNNING
Vmax = 28VDC Imax = 5ma
K6 PUMP
MOTOR SPEED
K5
K3
MOTOR
MASTER
MOTOR
DIRECTION
K4
BRN
RED
WHT/RED
RED
BLU
PNK
PNK/BLU
WHT
LS
L
H
P
CW
HW
PS
BLU/WHT
ORG
GRY
WHT
BLK
RED/BLU
WHT/BLU
WHT
BLK
SCHEMATIC
SEE VEND APPLICATION DETAIL
(FOR NETWORK APPLICATION SEE SUPPLIMENTAL NETWORK DIAGRAM)
WHT/RED
(SINGLE COIN,
DUAL COIN
COIN READY)
CARDREADER
TLW323S
1
8
2
3
4
6
5
7
120/240 VOLT 60/50 HERTZ (Refer to machine serial plate.)

Table of Contents

Related product manuals