EasyManua.ls Logo

Alpha 6000S series - First Test Run Operation

Alpha 6000S series
221 pages
Print Icon
To Next Page IconTo Next Page
To Next Page IconTo Next Page
To Previous Page IconTo Previous Page
To Previous Page IconTo Previous Page
Loading...
Chapter 3 Operation
44
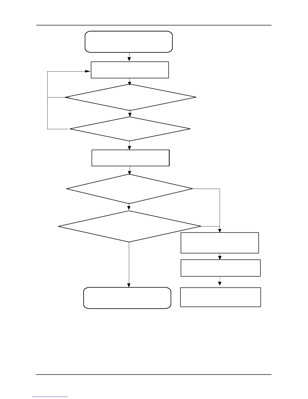
w i r i n g i s r i g h t .
w i r i n g a s t h e
r e q u i r e m e n t s t a t e d
i n t h i s m a n u a l
P o w e r O N
s e e o u t p u t f r e q u e n c y
m o n i t o r : 0 . 0 0 H z
P o w e r o n f a i l e d
D i s c o n n e c t t h e p o w e r
i n p u t a i r s w i t c h .
C h e c k t h e r e a s o n
h e a r d t h e s o u n d o f
c o n t a c t o r i n d r a f t ?
D i s p l a y f a u l t
c o d e " C C F 2 " o r n o
d i s o l a y
Y E S
N O
Y E S
N O
Y E S
Y E S
S t a r t
N O
N O
P O W E R O N s u c s e s s f u l
t h e i n p u t
v o l t a t e i s r i g h t
Fig. 3-11 Operation process of initially powering on the inverter
3.3.5 First test run operation
Please perform the first test run operation according to the following processes (no extension PG card for 3004GB
and below models).

Table of Contents

Related product manuals