EasyManua.ls Logo

Arris IPC1100 - Figure 5 - Whole Home IP Video CPE Overview

Arris IPC1100
83 pages
Print Icon
To Next Page IconTo Next Page
To Next Page IconTo Next Page
To Previous Page IconTo Previous Page
To Previous Page IconTo Previous Page
Loading...
Overview
IPC1100 Advanced IP Client Video Set-top Installation and Operations Manual
10
365-095-24769 x.1 10/13
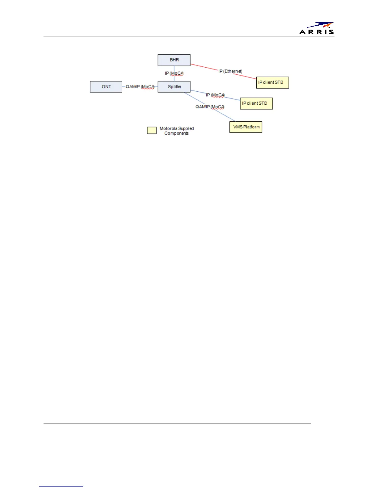
Figure 5 – Whole Home IP Video CPE overview
The components include:
ARRIS or similar optical network
Broadband Home Router (BHR) with embedded MoCA
ARRIS VMS/IPC advanced /IP set-tops containing embedded MoCA technology:
ο VMS1100 hybrid QAM/IP digital gateway/DVR
ο IPC1100 advanced digital set-top supporting HDTV
You must connect the BHR to an RF coaxial splitter connecting to the coaxial cable wall outlets in the
other rooms in the customer’s premises.

Table of Contents

Other manuals for Arris IPC1100

Related product manuals