EasyManua.ls Logo

Arris IPC1100 - Installation Guide; Preparation and Overview

Arris IPC1100
83 pages
Print Icon
To Next Page IconTo Next Page
To Next Page IconTo Next Page
To Previous Page IconTo Previous Page
To Previous Page IconTo Previous Page
Loading...
Installation
IPC1100 Advanced IP Client Video Set-top Installation and Operations Manual
13
365-095-24769 x.1 10/13
Installation
Whole Home IP Video Network Installation
This section provides instructions to connect the ARRIS Whole Home IP Video Network.
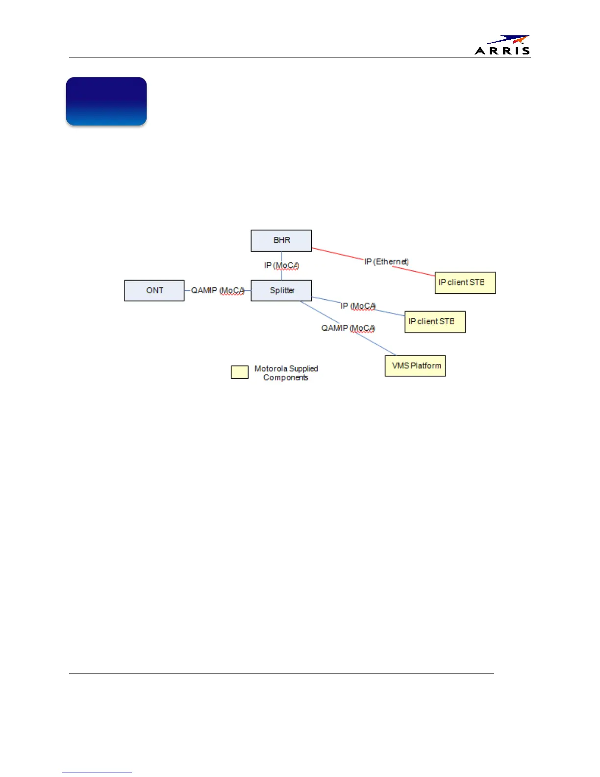
Figure 9 – MoCA Set-Tops
Note: Always be sure to follow all of the Important Safety Considerations.
Before You Begin
Before you move or change components on the subscriber’s entertainment system:
Be sure you have all required tools and equipment.
Review the installation instructions.
Check the home coaxial topology. Be sure no cable network or satellite dish is connected. Be sure
there are no amplifiers that could interfere with the MoCA network. Determine the numbers and
type of splitters used. If necessary, replace or move amplifiers or splitters.
Check the home entertainment system. Determine if you are connecting to a Standard-Definition
(analog NTSC supporting RF input, Baseband Composite video, or a High-Definition TV (Component
video, HDMI).
Determine if the subscriber has other equipment to be connected to the terminal (Home Theater or
A/V receiver, VCR, etc.). Verify that you have the necessary cables and other required items.
3

Table of Contents

Other manuals for Arris IPC1100

Related product manuals