EasyManua.ls Logo

BBK DK1410SI - Page 19

BBK DK1410SI
128 pages
Print Icon
To Next Page IconTo Next Page
To Next Page IconTo Next Page
To Previous Page IconTo Previous Page
To Previous Page IconTo Previous Page
Loading...
Video S-video
VU
VV
VIDEO COMP
VEDIOC VIDEOY
AUXR
AUXL
TUL
TUR
OK
Amplifying circuit
M 4558
MIC 2
MIC 1
CS5340
N6
SAA6558
PDS MPX
Coaxial
Optial
L
R
Tuner
Microphone
External
audio input
Reset circuit
L R
LOUTX
ROUTX
Filtering
SCART
Y
VY
Rear
L R
Rear
Woofer
Center
Front
L
Front
R
SLOUT
SROUT
SW+ SW-
CEN
FLOUT
FROUT
N13
TAS5112
N14
TAS5112
N12 TAS5508
Amplifying circuit N8
N10
RC4580
N11
RC4580
XS301
Loader
D5954
SDATA0
SDATA1
SDATA2
U201
MT1389
N9 TLV272
CD4052
DAVNIN
SDA AD
ADC DAT
Y1 Y2 Y3 Y4 Y5 Y6
SPDIF
URST#
Headphone
HDET
VFD
Screen
N102
SO793
SDA
STB
CLK
Button
N103
REMOT
IR receiver
U207
FLASH
U208
SDRAM
HR
HL
IR
Filtering
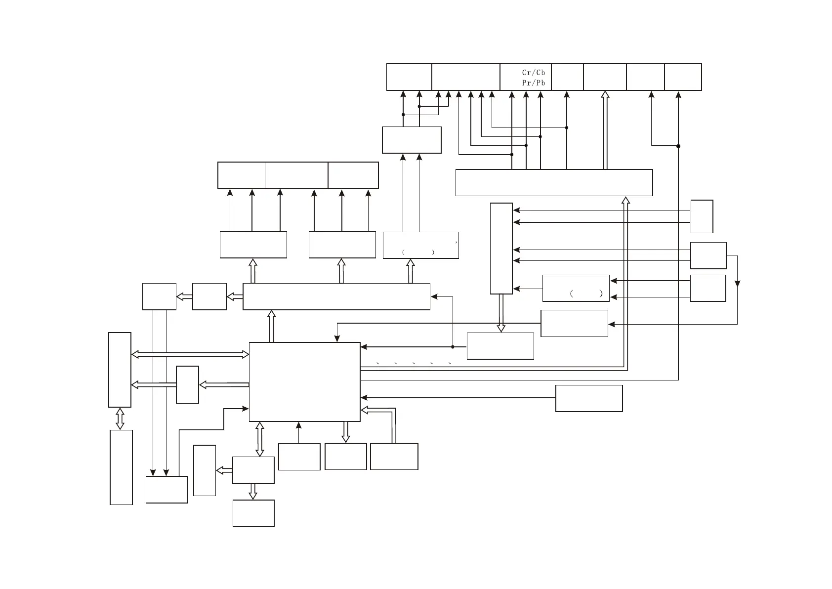
Figure 3.1.2.1 Block diagram of the player
- 15 -
SDA
SCL
LRCK
SCLK

Table of Contents

Related product manuals