EasyManua.ls Logo

BMW Z3 E37 1998 - Page 108

BMW Z3 E37 1998
347 pages
Print Icon
To Next Page IconTo Next Page
To Next Page IconTo Next Page
To Previous Page IconTo Previous Page
To Previous Page IconTo Previous Page
Loading...
paragon.myvnc.com
04/99
2460.2b
1998
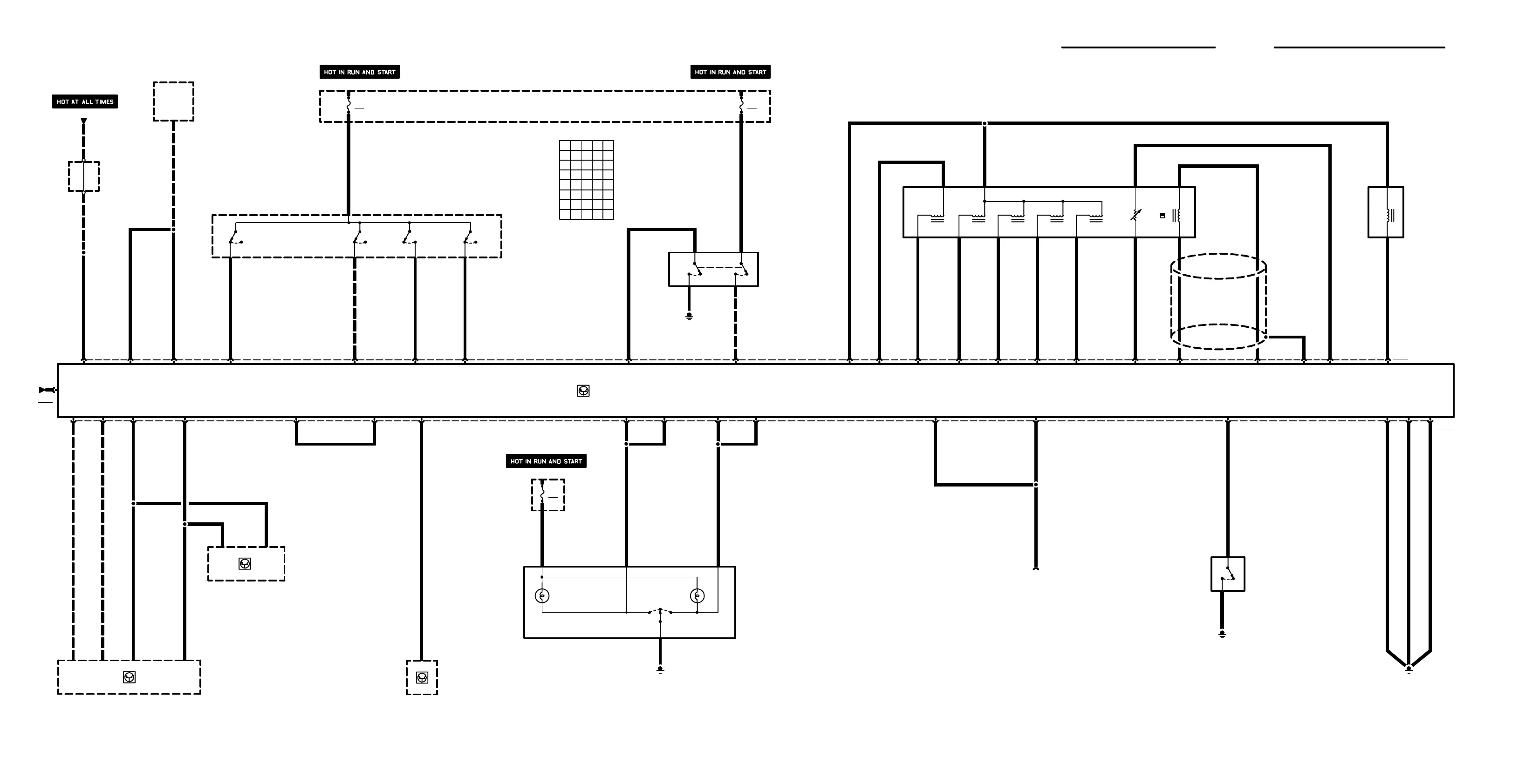
S30
BRAKE LIGHT
SWITCH
8
S3
AUTOMATIC
TRANSMISSION
RANGE SWITCH
S8503
PROGRAM SWITCH
A8500
TRANSMISSION
CONTROL MODULE
(EGS)
L1 L2 L3 L4
54
87
K6300
ENGINE CONTROL
MODULE RELAY
2460.2-04
F28
5A
26
2460.2-07
36 37 9
TXD
X8500
88
2460.2-08
48
F26
10A
P90
FRONT POWER
DISTRIBUTION BOX
2460.2-07
20 45 13 27
18
S8507
KICKDOWN
SWITCH
2460.2-06
34 28
L1 L2 L3 L4
1P011
1R000
1N110
0D001
03101
12101
01100
F46
15A
P90
FRONT POWER
DISTRIBUTION BOX
2460.0-08
10
Y8505y
TRANSMISSION
VALVE UNIT
5 22
2460.2-05
A
M
2460.2-06
X8500
X8500
EGS A4S 270R
G6430
B+ JUMP START
JUNCTION POINT
0670.2
4CYLINDER
2460.2-06
53 30 33 4 32 21 14
N
S
42 15
A6000
ENGINE CONTROL
MODULE (DME)
2460.2-04
85 86 82 83
A2w
INSTRUMENT
CLUSTER
2460.2-06
25
55 52
Y19
SHIFTLOCK
2460.2-05
2
4046
A52
SLIP CONTROL
MODULE
(ABS/ASC)
2460.2-04
12 17
NOT USED
6
ELECTRONIC TRANSMISSION CONTROL (EGS A4S 270R)

Related product manuals