EasyManua.ls Logo

Bosch CL300 - Page 131

Bosch CL300
167 pages
Print Icon
To Next Page IconTo Next Page
To Next Page IconTo Next Page
To Previous Page IconTo Previous Page
To Previous Page IconTo Previous Page
Loading...
SoftwareDescription
FlexibleAutomation
5−9
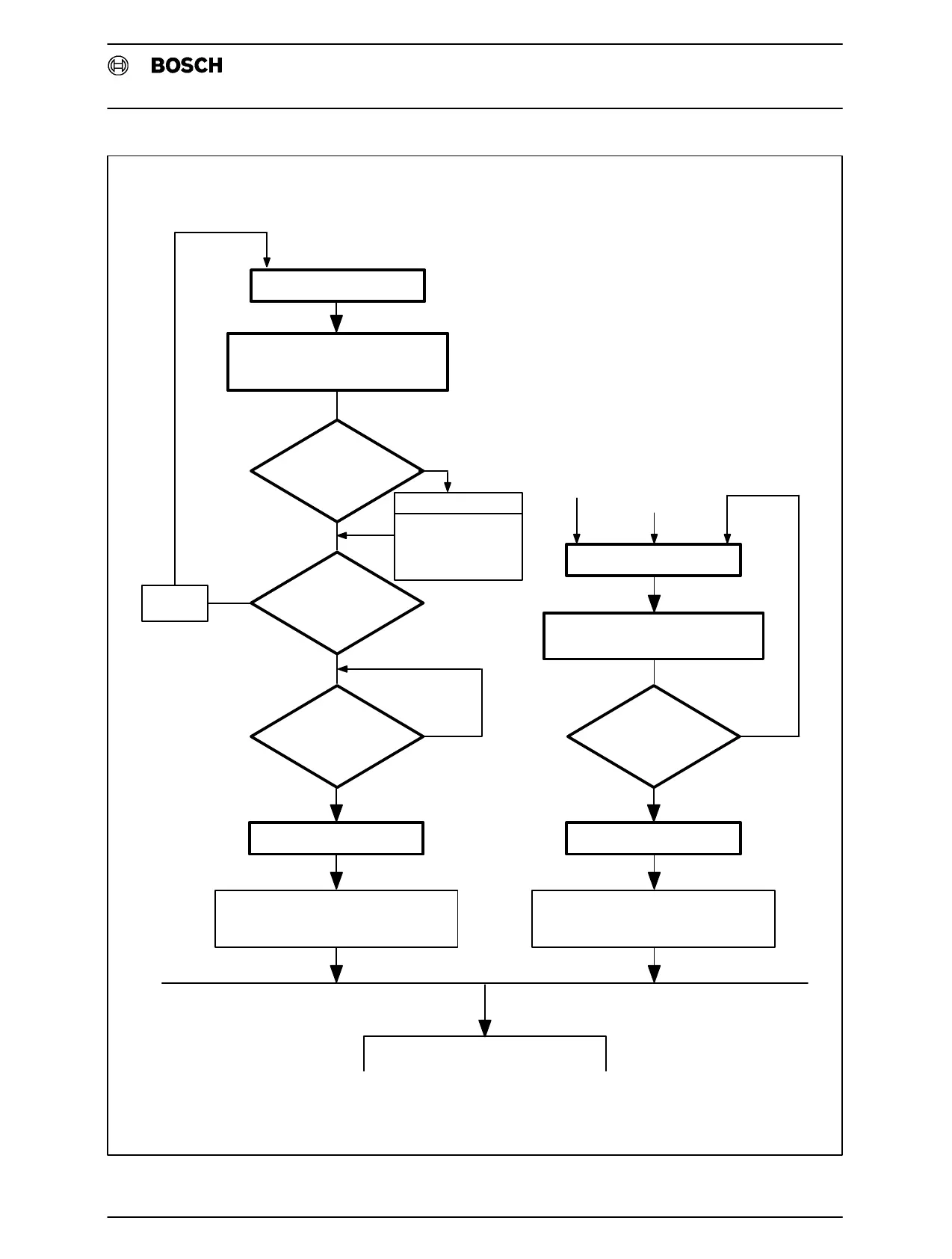
POWERON
ProcessImageiscleared
Outputareresettozero
AllocationListisgenerated
S
S
S
Check:
ErrorofSystem
Hardwareand
UserModule
Check:
BatteryFault
SwitchPosition
COLDSTART
OM7
Ifprogrammed...
SwitchPosition
RESTART
OM8
Ifprogrammed...
ProcessImageiscleared
STOPMode
Outputsareresettozero
S
S
OM1

STOP−
Mode
J
STOPMode
Battery
Reset
"BatteryFault"
S
S
SoftwareSTOP
e.g.Command
"HLT" Error
Detection
STOP STOP
RUNRUN
N
N
J
Replacement
Fig.5−5Start−up performance

Related product manuals