EasyManua.ls Logo

C-COR.net FlexNet E7 - Page 84

C-COR.net FlexNet E7
112 pages
Print Icon
To Next Page IconTo Next Page
To Next Page IconTo Next Page
To Previous Page IconTo Previous Page
To Previous Page IconTo Previous Page
Loading...
B-2 FlexNet
®
700 Series Line Extender Rev F
B
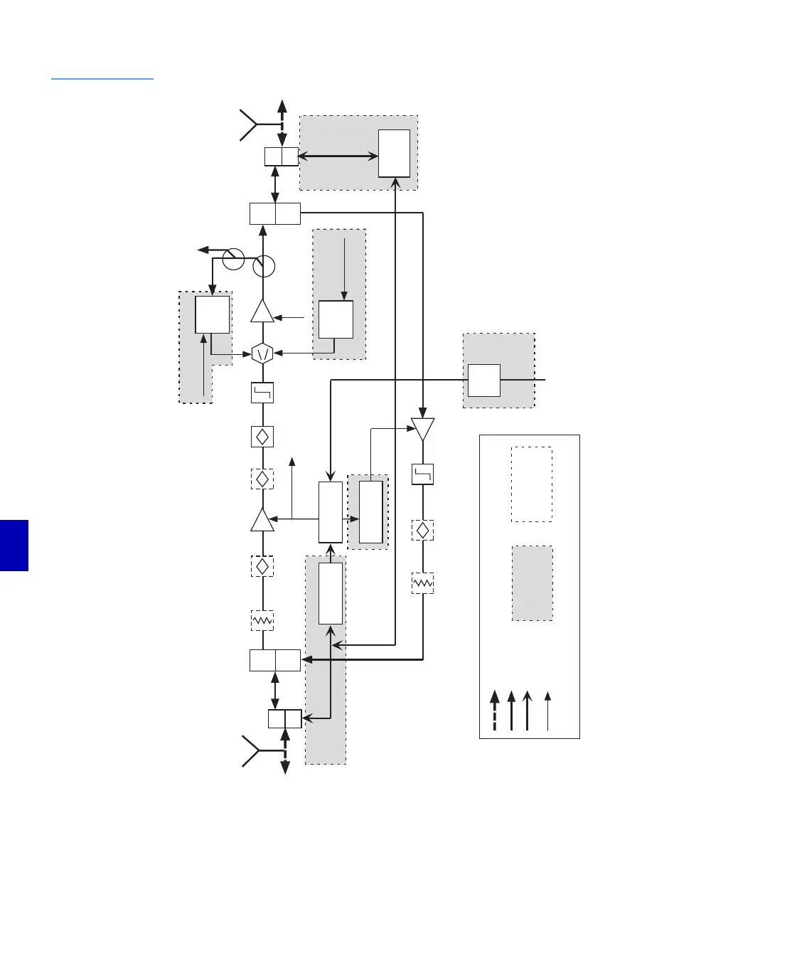
Figure B.1
E7 Line Extender
Thermal
Level
Control
B+ (24 V
DC
)
H
L
H
L
Port 1
RF
AC
AC
Power
RF
AC
AC
Power
Pin Diode
Attenuator
REVERSE
PAD
REVERSE
EQ
Low Pass
Filter
B+ (24 V
DC
)
B+ (24 V
DC
)
-25 dB
FORWARD
BALANCING
T.P.
THRU
POWER
FUSE
B+ (24 V
DC
)
MAIN
FUSE
FORWARD
PAD
FORWARD
EQ
INTERSTAGE
EQ
Amplifier
4 or 11 dB
IGC
High
Pass
Filter
Pre-
amplifier
Power Supply
Reverse
Power Supply
Diplex
Filter
Diplex
Filter
Automatic
Level
Control
B+ (24 V
DC
)
RF Signals and AC Power Combined
RF Signals Only
AC Power Only
DC Power
optional component
Legend
only on amplifiers with ALC
only on amplifiers with TLC
not present
in amplifiers
with H.E.
power supplies
Reverse
Amplifier
not present in amplifiers
with 117 V powering
AC
RFI
Filter
FUSE
117 V
AC
Power
only on amplifiers with
117 V powering
AC
plug-in accessory
not present in amplifiers
with 117 V powering
AC
Port 3
*
*
*
-25 dB AC Blocked Testpoint

Table of Contents