EasyManua.ls Logo

Carimali Optima Silver - Page 18

Carimali Optima Silver
68 pages
Print Icon
To Next Page IconTo Next Page
To Next Page IconTo Next Page
To Previous Page IconTo Previous Page
To Previous Page IconTo Previous Page
Loading...
lb-05046-03-EN Pag.18 22/01/2014
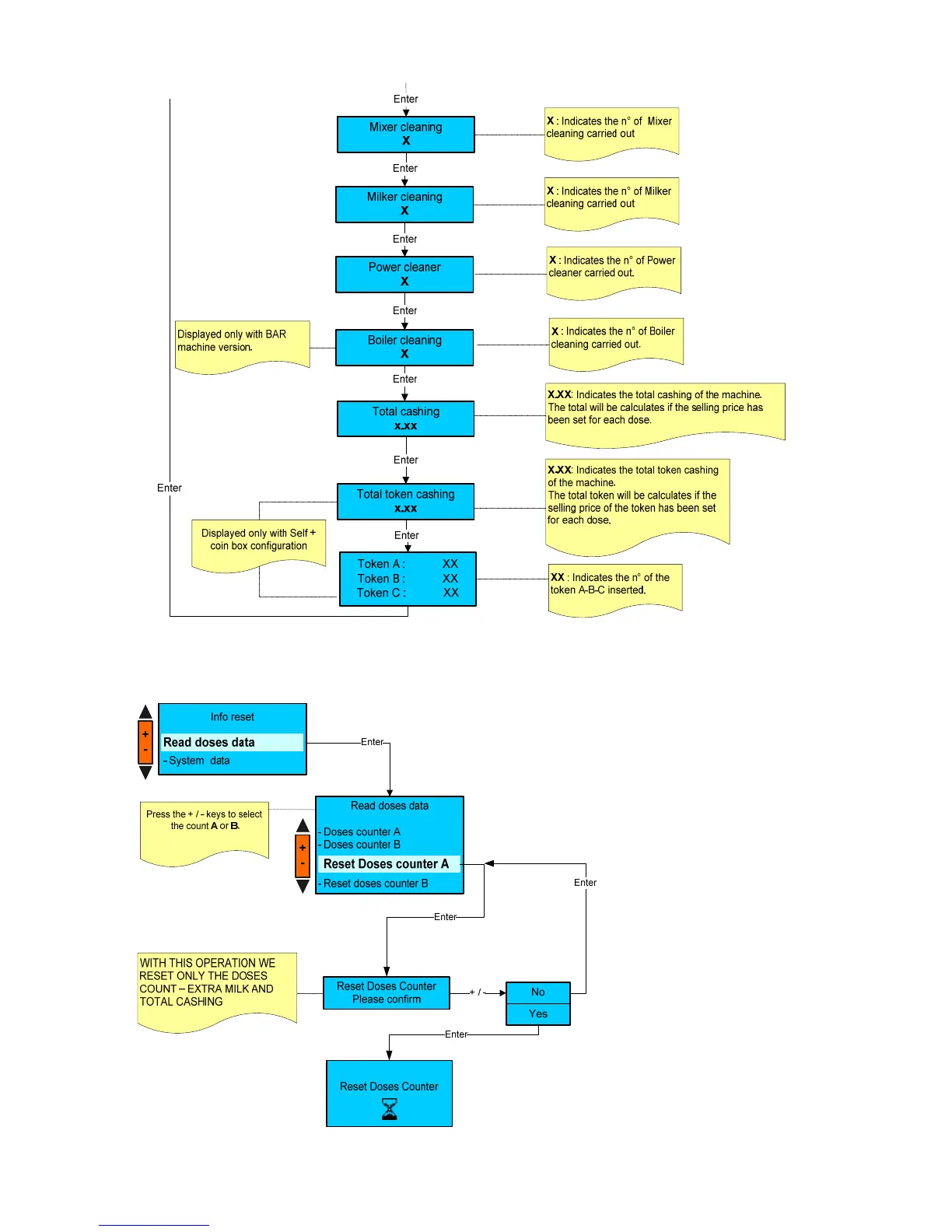
A2) READ DOSES DATA ( Reset doses counter A/B )

Related product manuals