EasyManua.ls Logo

Carimali Optima Silver - Page 27

Carimali Optima Silver
68 pages
Print Icon
To Next Page IconTo Next Page
To Next Page IconTo Next Page
To Previous Page IconTo Previous Page
To Previous Page IconTo Previous Page
Loading...
lb-05046-03-EN Pag.27 22/01/2014
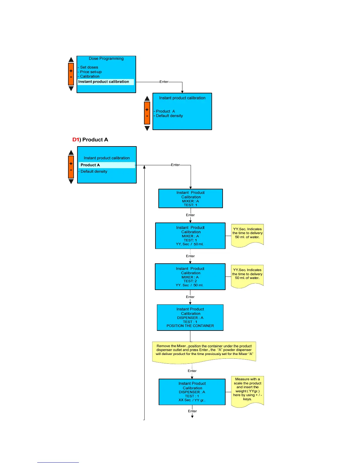
D) INSTANT DISPENSER CALIBRATION

Related product manuals