EasyManua.ls Logo

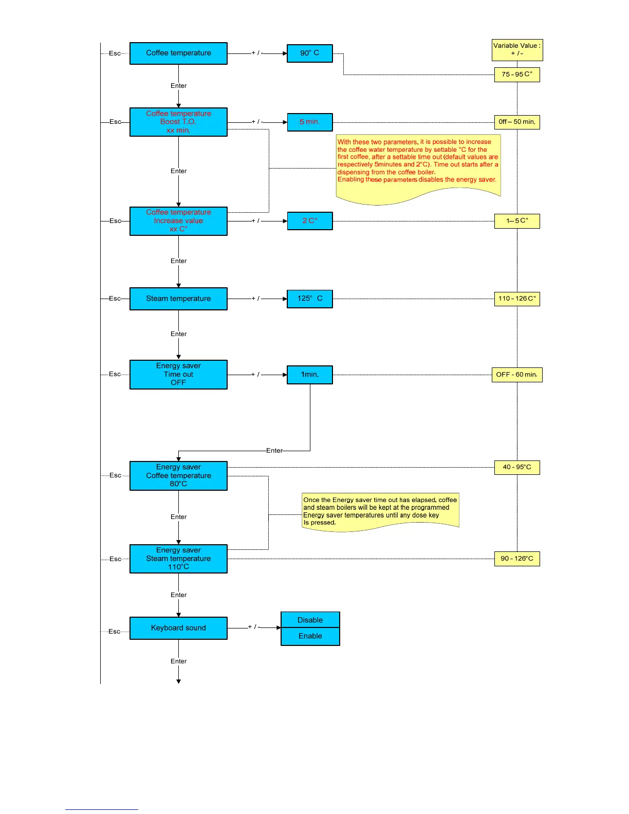
Carimali Optima Silver - Temperature and Energy Saver Settings

Carimali Optima Silver
68 pages
Print Icon
To Next Page IconTo Next Page
To Next Page IconTo Next Page
To Previous Page IconTo Previous Page
To Previous Page IconTo Previous Page
Loading...
lb-05046-03-EN Pag.35 22/01/2014

Related product manuals