EasyManua.ls Logo

CEA MAXI 405 - Wiring Diagrams and Legends; Electrical Schematics

CEA MAXI 405
Print Icon
To Next Page IconTo Next Page
To Next Page IconTo Next Page
To Previous Page IconTo Previous Page
To Previous Page IconTo Previous Page
Loading...
80
2101A787
IT
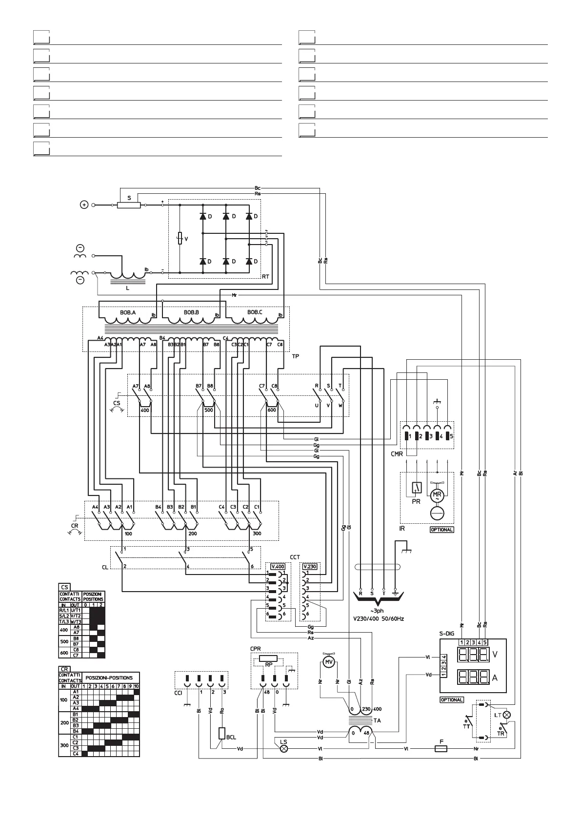
Schema elettrico MAXI 405
EN
Wiring diagram MAXI 405
FR
Schéma électrique MAXI 405
DE
Schaltplan MAXI 405
ES
Esquema eléctrico MAXI 405
NL
Elektrisk skema MAXI 405
PT
Esquema eléctrico MAXI 405
DA
Forbindelsesdiagram MAXI 405
SV
Elektiska schema MAXI 405
FI
Sähkökaavio MAXI 405
N
Elektriske skjema MAXI 405
EL
ΗλεκτρικώνιαγραμμάτωνMAXI405
RU
ЭлектрическаясхемаMAXI405

Table of Contents

Related product manuals