EasyManua.ls Logo

Celera Motion MicroE ChipEncoder Series - Electrical Schematics

Default Icon
30 pages
Print Icon
To Next Page IconTo Next Page
To Next Page IconTo Next Page
To Previous Page IconTo Previous Page
To Previous Page IconTo Previous Page
Loading...
Appendix
IM-ChipEncoder-Series-Rev. 2 Page 22 ©2022 Celera Motion
ChipEncoder Series
Installation Manual and Reference Guide
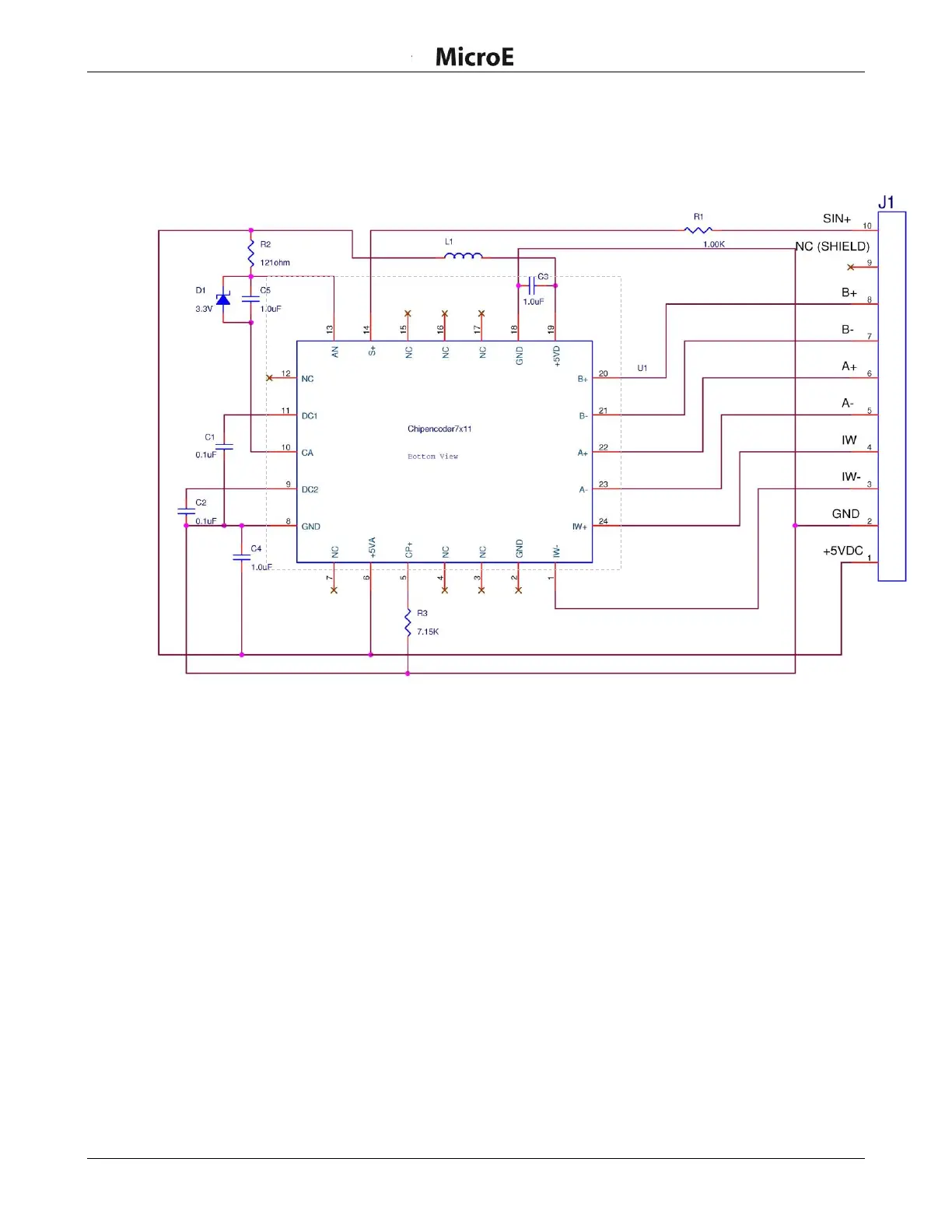
7.4 Electrical Schematics
Recommended customer circuit with the CE300 ChipEncoder: