EasyManua.ls Logo

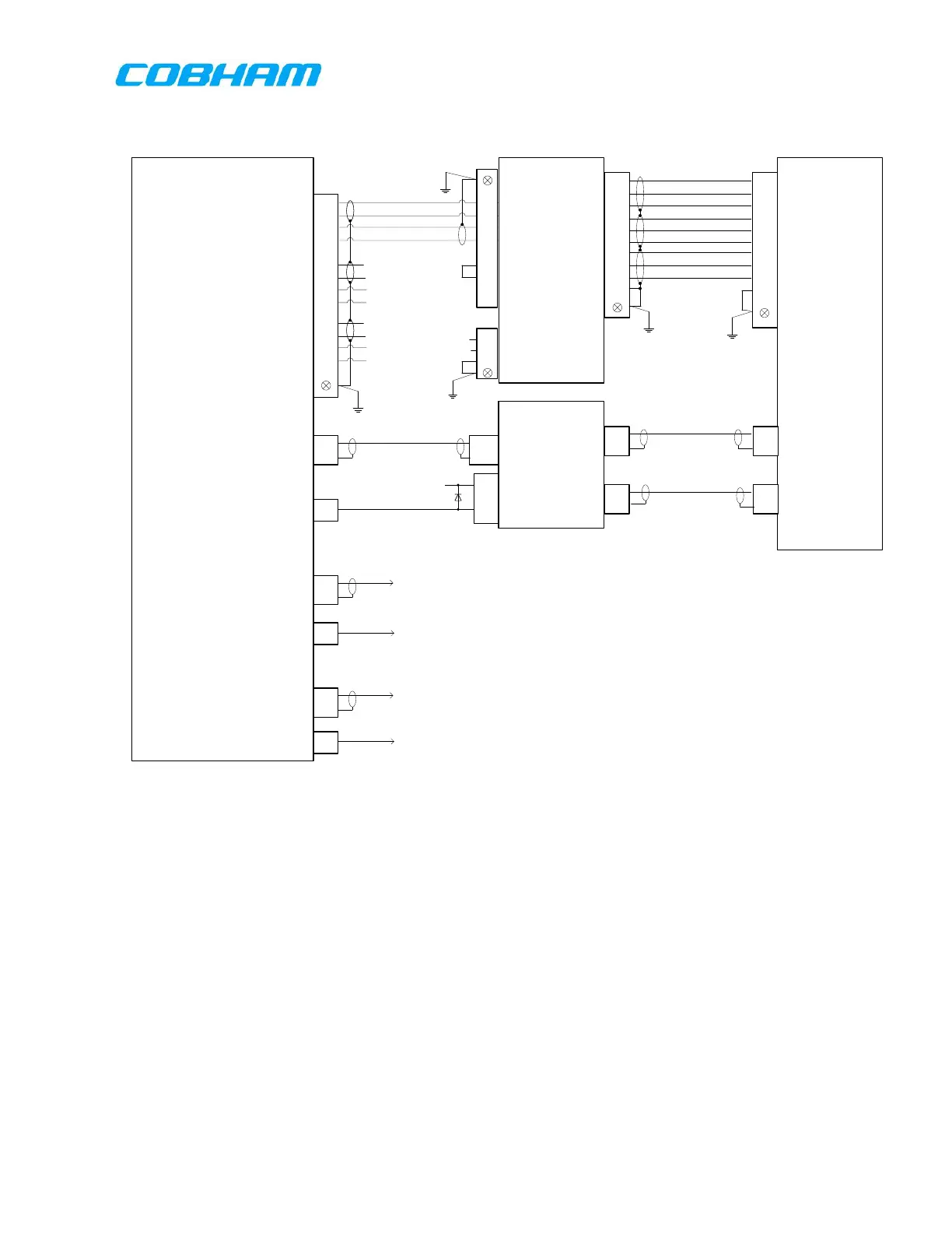
COBHAM RT-7000 RCDU - Figure 7-14: RT-7000 PMR;RMR - AT560; AT570 Interconnections - RF

COBHAM RT-7000 RCDU
138 pages
Print Icon
To Next Page IconTo Next Page
To Next Page IconTo Next Page
To Previous Page IconTo Previous Page
To Previous Page IconTo Previous Page
Loading...
150-071724 Rev N
This document contains proprietary information,
see proprietary statement on first page.
Page 72 of 138
RT-7000 PMR/RMR
39
38
16
15
56
57
58
59
19
20
18
17
Antenna Control 1 TX HI
Antenna Control 1 TX LO
Antenna Control 1 RX HI
Antenna Control 1 RX LO
Antenna Control 2 TX HI
Antenna Control 2 TX LO
Antenna Control 2 RX HI
Antenna Control 2 RX LO
Antenna Control 3 TX HI
Antenna Control 3 TX LO
Antenna Control 3 RX HI
Antenna Control 3 RX LO
Backshell
Backshell
RX Data +
RX Data -
TX Data +
TX Data -
Ground
S3
NC
NC
28 VDC
DC Return
Ground
Backshell
A
B
C
D
E
S
L
M
FC-570
J101
P1
A
B
C
P2
3rd
Antenna
Tuner
A
B
C
D
E
F
G
J
K
H
P3
Tuning Control
Backshell
AT-570 Antenna
A
B
C
D
E
F
G
J
K
H
P401
Tuning Control
Backshell
In
High Split
Low Split
Switch
NO
NC
COM
J102
Antenna Port 1
J103
J104
Antenna Port 2
Antenna Port 3
Switch, Antenna,
as required
Switch, Antenna,
as required
Tunable antenna shown for example
2
nd
Antenna
Tuner
+28 VDC
Pwr Gnd
74
J101
Antenna Port 1 RF Switch Control
75
J101
Antenna Port 2 RF Switch Control
Antenna Port 3 RF Switch Control
68
J101
1
2
+28 VDC
< 400 MHz
> 400 MHz
NOTE: FOR THE FC5000 TUNER, ONLY CONNECT E-S ON
P1 IF YOU WANT THE DEFAULT FREQUENCY TO BE
121.5MHZ.
LEAVE PIN S TO PIN E OPEN FOR DEFAULT TO 243.0 MHz
TUNING ON POWER UP OR DATA BUS FAILURE.
CONNECT PIN S TO PIN E FOR DEFAULT TO 121.5 MHz
TUNING ON POWER UP OR DATA BUS FAILURE.
1N4001 or
equivalent diode
Figure 7-14: RT-7000 PMR/RMR AT560 / AT570 Interconnections RF
These commodities, technology or software are controlled in accordance with the United States Export Administration Regulations, Export Classification
Control Number (ECCN) EAR99. When exporting, diversion contrary to U.S. law is prohibited.

Table of Contents

Related product manuals