EasyManua.ls Logo

Daikin FL15EXV1 - High

Daikin FL15EXV1
78 pages
Print Icon
To Next Page IconTo Next Page
To Next Page IconTo Next Page
To Previous Page IconTo Previous Page
To Previous Page IconTo Previous Page
Loading...
54
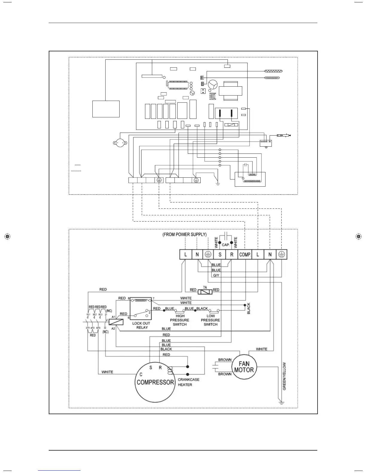
Wiring Diagrams
Indoor Unit
Model: FL28EXV1
Outdoor Unit
Model: R30DXV1
INDOOR COIL SENSOR
RETURN AIR SENSOR
IONIZER
FAN MOTOR
WIRED OR
WIRELESS
REMOTE
CONTROLLER
AS
KEY:
CN5
CN2
CN3
HIGH MED
L
COMP.
N1N2
RED
RED
RED
G/Y
WHITE
PURPLE
BLACK
BLACK
RED
RED
ION
AS
LOW
WTP
LIVE
ROOM
ID
OD
TRANSFORMER
- FIELD SUPPLY WIRING
AS: AIR SWING MOTOR
BLACK
COMP. N NL
BLACK
YELLOW
BROWN
ORANGE
G/Y
BLACK
YELLOW
BROWN
ORANGE
G/Y
G/Y
G/Y
FH
FM
FL
A.C
M.C
I.C
PART NO.: 08 02 4 120162
DAIKIN_FL(Y).indb 54DAIKIN_FL(Y).indb 54 9/27/2012 12:13:27 PM9/27/2012 12:13:27 PM

Related product manuals