EasyManua.ls Logo

Delta CMM-EC02 - Cia402 Equipment Regulation; Canopen over Ethernet (Coe) State Machine

Delta CMM-EC02
64 pages
Print Icon
To Next Page IconTo Next Page
To Next Page IconTo Next Page
To Previous Page IconTo Previous Page
To Previous Page IconTo Previous Page
Loading...
5. CiA402 equipment regulation
This section describes the modes of operation specified by CiA402 when the motor drive is in the
EtherCAT mode. The contents include basic operation and setting of related objects. The host controller
controls the motor drive through the control word (OD 6040h) and read the current status of the motor
drive through the status word (OD 6041h). The motor drive follows the commands from the host
controller to run the motors.
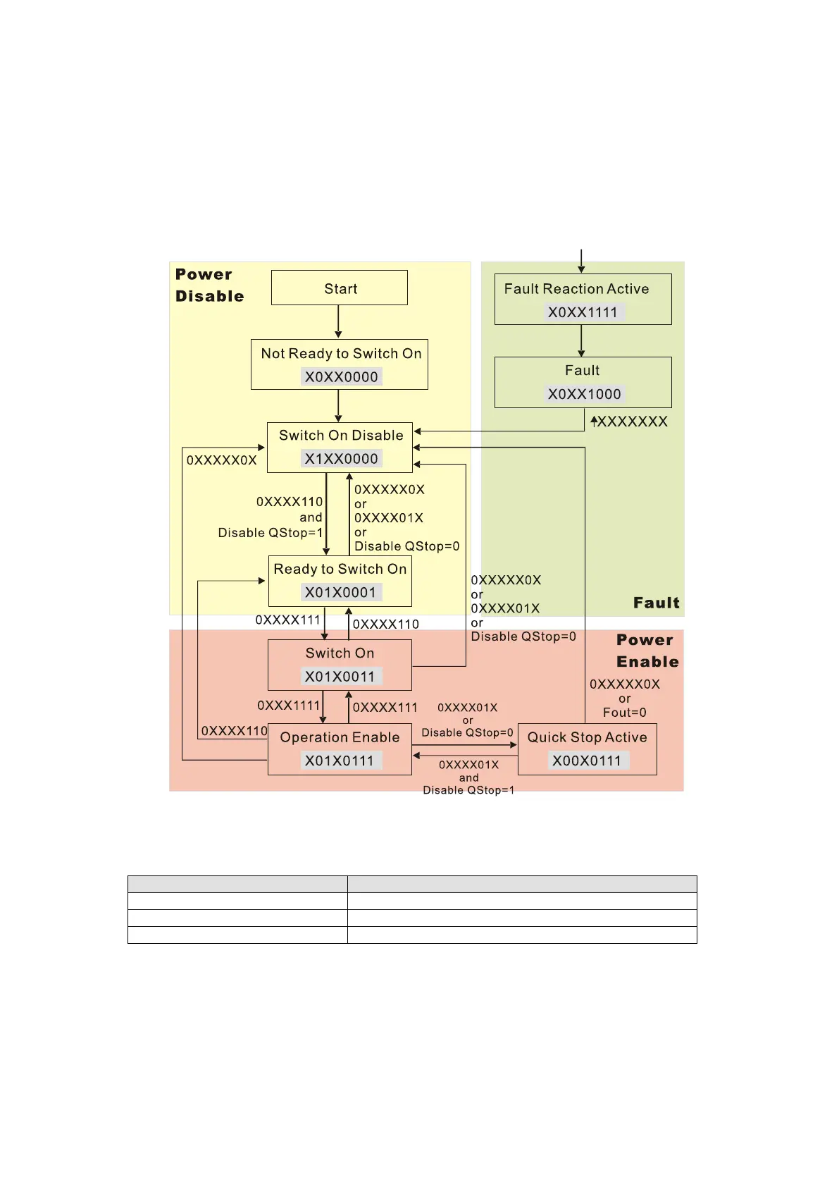
5.1 CANopen over Ethernet (CoE) State Machine
NOTE: As shown in the diagram above, the strings beside the arrows are the control words and the strings in the
squares are the status words.
The state machine can be divided into three blocks.
Block
Description
Power Disable
Motor drive doesn’t have PWM output.
Power Enable
Motor drive has PWM output.
Fault
Faults occur
Send Quote Requests to info@automatedpt.com
Call +1(800)985-6929 To Order or Order Online At Deltaacdrives.com
Send Quote Requests to info@automatedpt.com
Call +1(800)985-6929 To Order or Order Online At Deltaacdrives.com

Table of Contents

Related product manuals