EasyManua.ls Logo

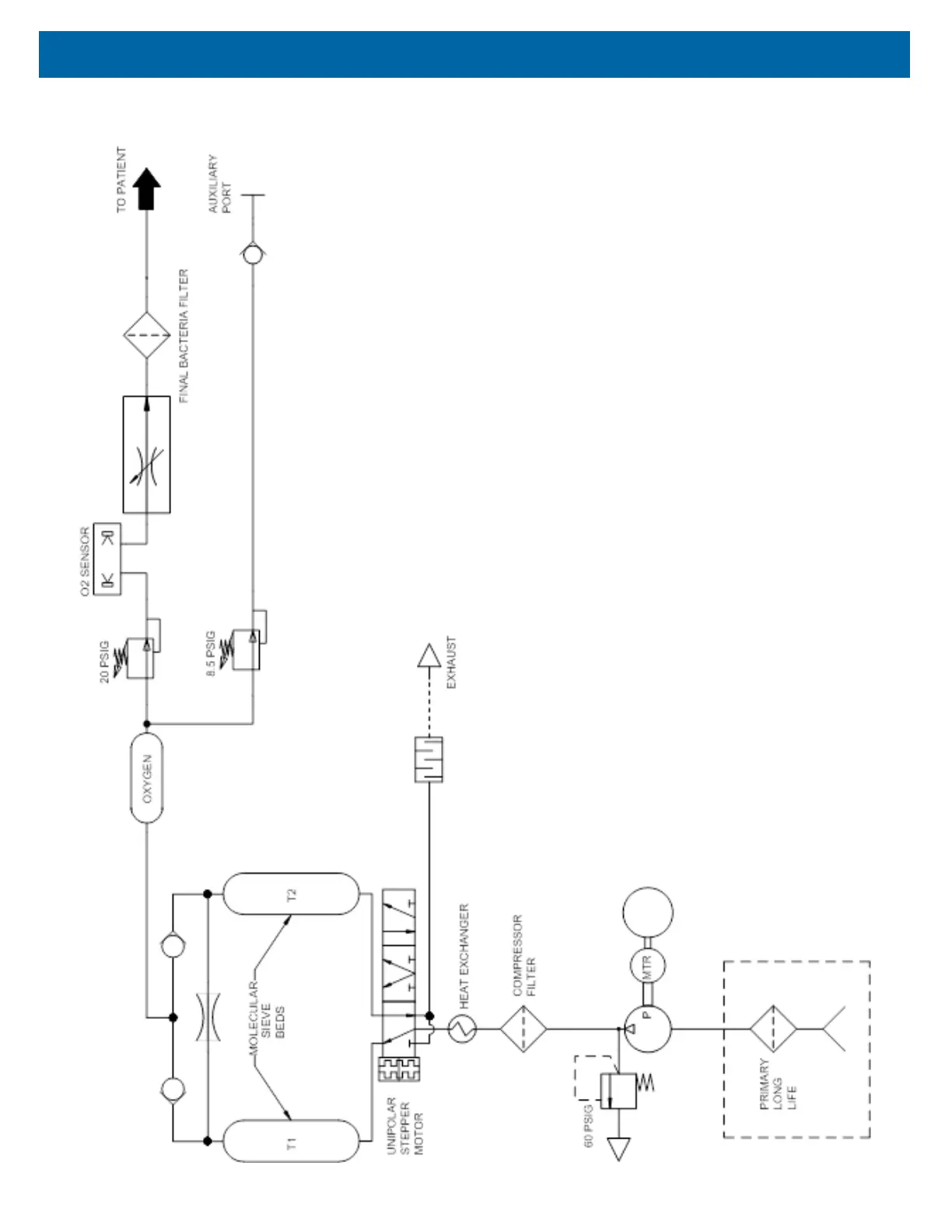
DeVilbiss Drive 1025DS - Pneumatic System Diagram

DeVilbiss Drive 1025DS
36 pages
Print Icon
To Next Page IconTo Next Page
To Next Page IconTo Next Page
To Previous Page IconTo Previous Page
To Previous Page IconTo Previous Page
Loading...
29
LT-2329
FIGURES, DIAGRAMS AND PARTS LIST
Pneumatic Diagram

Related product manuals