EasyManua.ls Logo

Dixie DN720P - TROUBLESHOOTING FLOWCHARTS - BILL ISSUES; All Bills Are Rejected

Dixie DN720P
100 pages
Print Icon
To Next Page IconTo Next Page
To Next Page IconTo Next Page
To Previous Page IconTo Previous Page
To Previous Page IconTo Previous Page
Loading...
TROUBLESHOOTING FLOWCHARTS P SERIES
Page 39 of 100
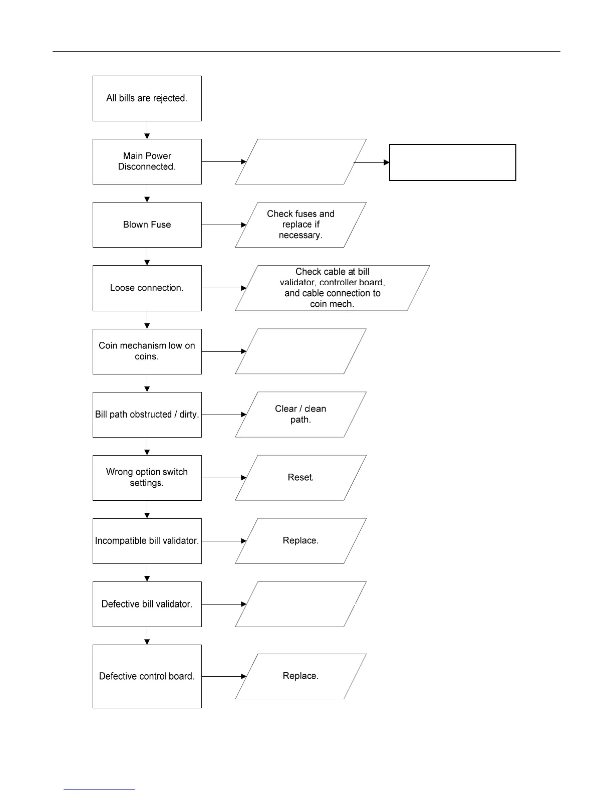
ALL BILLS ARE REJECTED
Check Power
GFCI
Check Power Switch of
the Power Distribution
Fill Tubes in
“TUFL”
Replace.

Table of Contents