EasyManua.ls Logo

Dixie DN720P - TROUBLESHOOTING FLOWCHARTS - MOTOR OPERATION; Motors Run With Main Door Closed

Dixie DN720P
100 pages
Print Icon
To Next Page IconTo Next Page
To Next Page IconTo Next Page
To Previous Page IconTo Previous Page
To Previous Page IconTo Previous Page
Loading...
TROUBLESHOOTING FLOWCHARTS P SERIES
Page 47 of 100
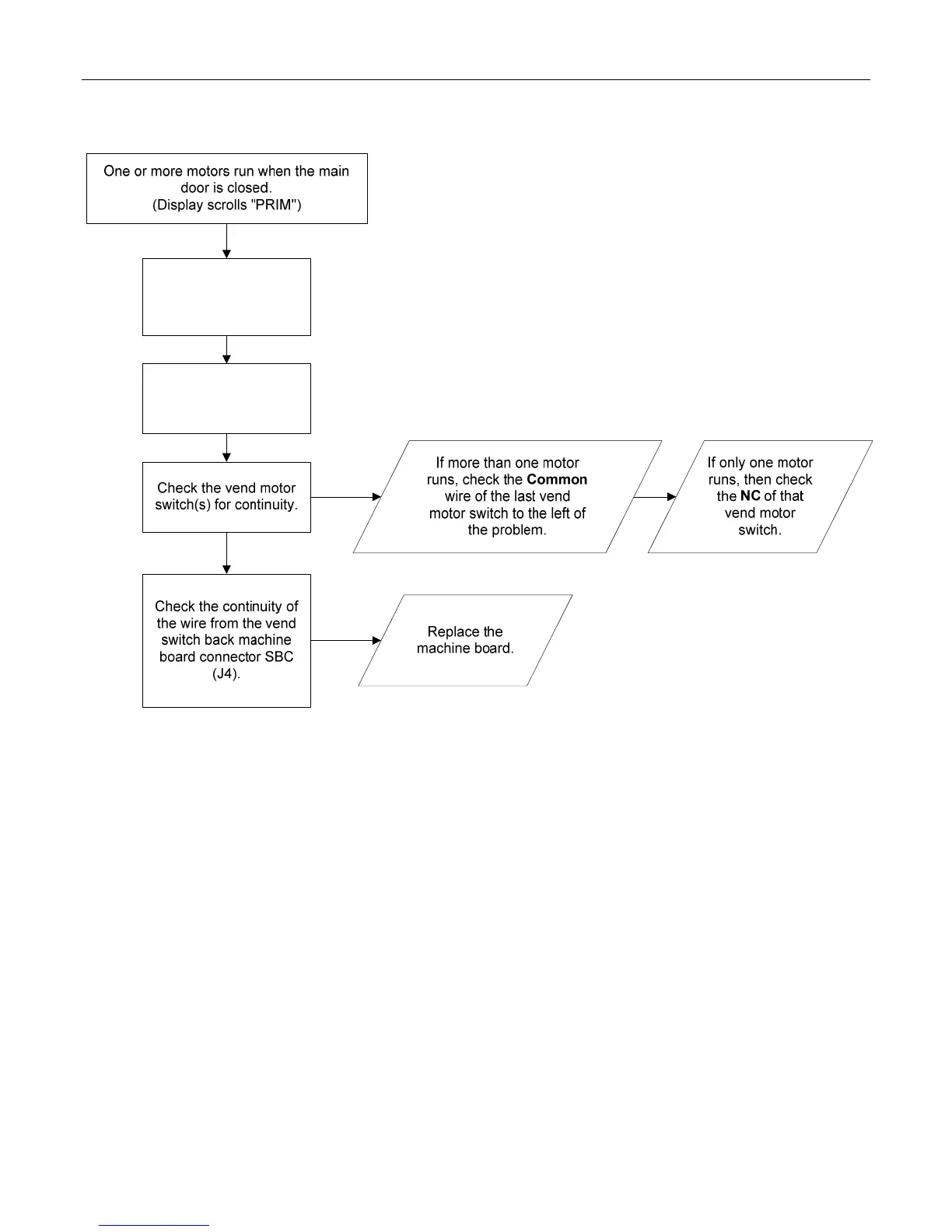
ONE OR MORE MOTORS RUN WHEN MAIN DOOR IS CLOSED
(Display Scrolls “PRIM”)
Check Home
Sensor in “VEND”
Test.
Check the connections
at the bottom of the
main door door.

Table of Contents