EasyManua.ls Logo

D+H BlueKit AIO Basic - Troubleshooting - Ventilation Element Does Not Close

D+H BlueKit AIO Basic
40 pages
Print Icon
To Next Page IconTo Next Page
To Next Page IconTo Next Page
To Previous Page IconTo Previous Page
To Previous Page IconTo Previous Page
Loading...
32/40 33/40
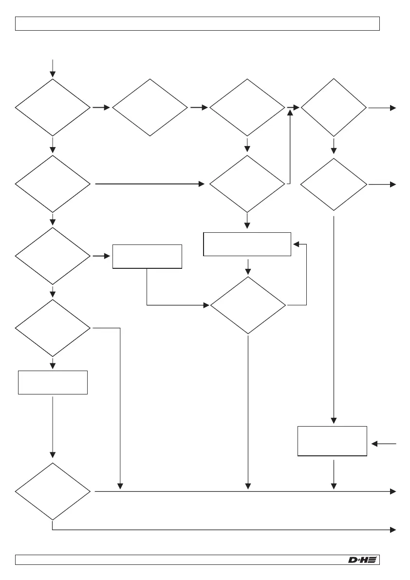
Troubleshooting - Ventilation element does not close Troubleshooting - Ventilation element does not close (continued)
99.829.07 1.2/06/2399.829.07 1.2/06/23
AIO Basic AIO Basic
English
English
Alarm remains
after reset?
230 V AC
connected?
Central unit:
Red LED on
(alarm)?
Yellow LED on
(fault)?
Blue LED flashing?
Ventilation element
closed?
Fault and
alarm removed?
Smoke vent
button available?
Central unit:
Yellow LED on?
Central unit:
”Power” light
active?
Central unit:
Red LED on?
Replace central unit
Wait for end of
ventilation cycle
Check the
applicable fault.
Eliminate fault (smoke
detector components)
Ventilation element
is OPEN
N
N
N
N
N
N
N
N
N
Y
Y
Y
Y
Y
Y
Y
Y
N
Y
Open
housing
Close
housing
24 V at motor?
Ventilation element
closes in service
level 2
Press maintenance
button on central unit
2x for 3 seconds
System is working.
Quit maintenance level 1
> Normal mode
Check voltage to motor using
test plug and measuring device
Check Ventilation
element, if applicable
replace motor
Connect 230 V AC
mains supply
N
N
Spring return
motor
Y

Table of Contents