EasyManua.ls Logo

E Instruments BTU900 - Flow Chart - Memory Menu

E Instruments BTU900
64 pages
Print Icon
To Next Page IconTo Next Page
To Next Page IconTo Next Page
To Previous Page IconTo Previous Page
To Previous Page IconTo Previous Page
Loading...
31
K800000000EJ 020650A0 170512
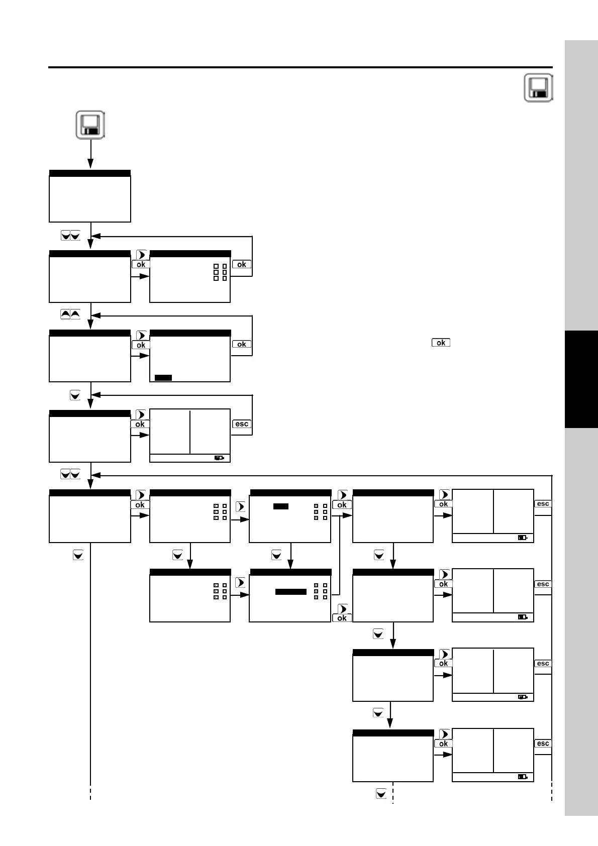
Activates the Memory Menu. This menu is used to display and print the indiv idual and average values of the
analysis data stored in memory. Analysis data can be ordered either by memory position or by storage date;
draft, smoke and ambient CO (NO) values can also be recalled. Inside the Recall Memorymenu, the Print
Menu is only enabled in the analysis screen or in the draft, smoke and ambient CO (NO) values screen.
Standard UNI 10389-1 stipulates that the combustion efficiency has to be calculated on
the basis of the average values of three readings. Three tests must therefore be
memorized.
There are 300 storage areas, each of which is capable of storing
three test records besides draft, smoke and ambient CO (NO)
values. The memory can also be selected f rom the “Configure
Analysis menu.
The name of the plant can be entered in the “Select Memory
menu by pressing the right cursor key in the “Name” field.
Once a series of test records has been memorized, the user can
ask the instrument to display the average value. The relative
analysis report can then be printed via the Print Menu.
4.11.1 Flow Chart - Memory Menu
►Save analysis
Display average
Select memory
Recall memory
Delete single
MEMORY
Save analysis
Display average
►Select memory
Recall memory
Delete single
MEMORY
►Mem.:001
Date:--/--/--
Time:--.--
Name:-------------
----------
SELECT MEMORY
1
2
3
D
S
A
►Save analysis
Display average
Select memory
Recall memory
Delete single
MEMORY
Memory 001/1
Draft no
Smoke no
CO,NO amb no
SAVE ANALYSIS
SAVE QUIT
Save analysis
►Display average
Select memory
Recall memory
Delete single
MEMORY
Save analysis
Display average
Select memory
►Recall memory
Delete single
MEMORY
►Mem.:001
Date:19/10/10
Time:18.22
Name:Jerry Smith
RECALL MEMORY
1
2
3
D
S
A
Mem.:001
►Date:19/10/10
Time:18.22
Name:Jerry Smith
RECALL MEMORY
1
2
3
D
S
A
1:19/12/10 15.30
2:19/12/10 16.00
►3:19/12/10 16.30
Average analysis
Meas. Conditions
RECALL MEMORY
►1:19/12/10 15.30
2:19/12/10 16.00
3:19/12/10 16.30
Average analysis
Meas. Conditions
RECALL MEMORY
1:19/12/10 15.30
►2:19/12/10 16.00
3:19/12/10 16.30
Average analysis
Meas. Conditions
RECALL MEMORY
1:19/12/10 15.30
2:19/12/10 16.00
3:19/12/10 16.30
►Average analysis
Meas. Conditions
RECALL MEMORY
►RefO
2
Mem.:001/A
O
2
4.2٪
CO
2
9.3٪
Xair 1.25
Tf 190.1C
Ta 15.4C
∆T 74.7C
Eff 83.4٪
Loss16.6٪
CO 146p
NO 40p
NO
X
51p
►RefO
2
Mem.:001/A
O
2
4.2٪
CO
2
9.3٪
Xair 1.25
Tf 190.1C
Ta 15.4C
∆T 74.7C
Eff 83.4٪
Loss16.6٪
CO 146p
NO 40p
NO
X
51p
►RefO
2
Mem.:001/A
O
2
4.2٪
CO
2
9.3٪
Xair 1.25
Tf 190.1C
Ta 15.4C
∆T 74.7C
Eff 83.4٪
Loss16.6٪
CO 146p
NO 40p
NO
X
51p
►RefO
2
Mem.:001/A
O
2
4.2٪
CO
2
9.3٪
Xair 1.25
Tf 190.1C
Ta 15.4C
∆T 74.7C
Eff 83.4٪
Loss16.6٪
CO 146p
NO 40p
NO
X
51p
Mem.:
Date:19/10/10
Time:18.22
Name:Jerry Smith
RECALL MEMORY
1
2
22
2
3
D
S
A
001
Mem.:
Date:
Time:18.22
Name:Jerry Smith
RECALL MEMORY
1
2
3
D
S
A
001
19/10/10
►RefO
2
Mem.:001/A
O
2
4.2٪
CO
2
9.3٪
Xair 1.25
Tf 190.1C
Ta 15.4C
∆T 74.7C
Eff 83.4٪
Loss16.6٪
CO 146p
NO 40p
NO
X
51p
1
2
3
4
5
6
7
8
Analysis data is saved by pressing ' ' with the SAVE option
highlighted in the background. If draft, smoke and ambient CO
(NO) values hav e been measured these are also memorized.

Table of Contents

Related product manuals