EasyManua.ls Logo

Emerson Micro Motion 1000 Series - Page 262

Emerson Micro Motion 1000 Series
282 pages
Print Icon
To Next Page IconTo Next Page
To Next Page IconTo Next Page
To Previous Page IconTo Previous Page
To Previous Page IconTo Previous Page
Loading...
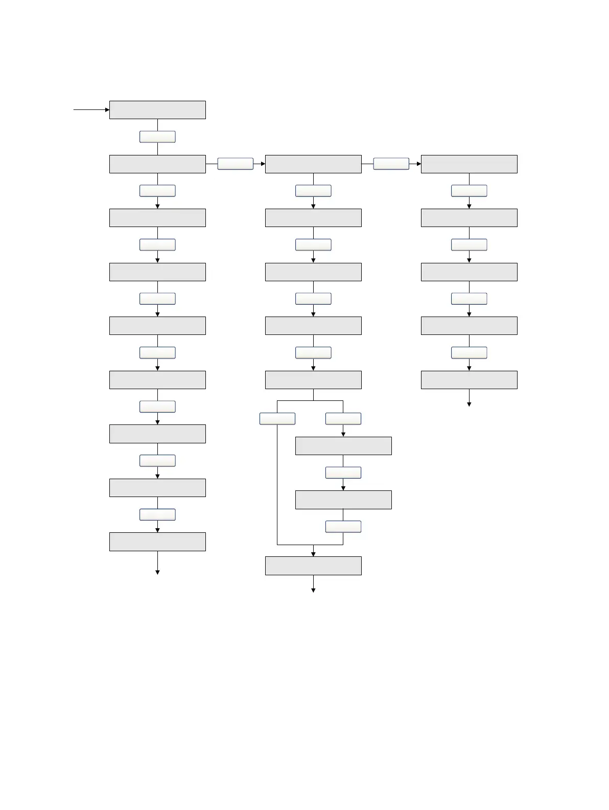
252 Micro Motion Series 1000 and Series 2000 Transmitters
Menu Flowcharts – Model 2700 CIO Transmitters
Figure G-17 Display menu – Off-line maintenance: Configuration continued
SET DI
DI POLAR
DI POWER
Select
Scroll
Scroll
DI ACT
(1)
EXIT
Scroll
CH C
Select
SET DO
DO2 SRC
DO2 POLAR
Select
Scroll
Scroll
DO2 POWER
CONFIG FL SW
SETPOINT FL SW
SOURCE FL SW
Scroll
Scroll
EXIT
Scroll
Select
Scroll
SET FO
FO SRC
FO FREQ
Select
Scroll
Scroll
FO MODE
FO RATE
Scroll
FO POLAR
Scroll
FO POWER
Scroll
EXIT
Scroll
Scroll
Scroll
(1) See Figure G-18.

Table of Contents

Related product manuals