EasyManua.ls Logo

FEC HFC3000 - Fastening NG (Failure) Result Indications

FEC HFC3000
196 pages
Print Icon
To Next Page IconTo Next Page
To Next Page IconTo Next Page
To Previous Page IconTo Previous Page
To Previous Page IconTo Previous Page
Loading...
Chapter 6 Description of Operations
PAGE 6-23
6-5 Fastening NG (Failure) Result Indications
When a fastening NG occurs, in addition to the NG lamp indication at the upper part of the controller, the item
detected as the fastening NG is indicated in the numerical value indication part by the present function.
In the case of fastening to the standard torque, judgments are made in the order: rate high/low limits,
differential angle high/low limits, 2ND region fastening high/low limit times, angle high/low limits, peak torque
high/low limits, and final torque high/low limits, and the item with which NG is detected first is indicated.
This function is planned to be incorporated as standard. It is planned that the NG result indication operation
is performed at all times.
Even if the reset, bypass, reverse, or CAL operation is performed, the indication is not canceled (as long as the
First-NG result No. exists). When fastening is started, the result is initialized and, in linkage, the alternating
indication ends.
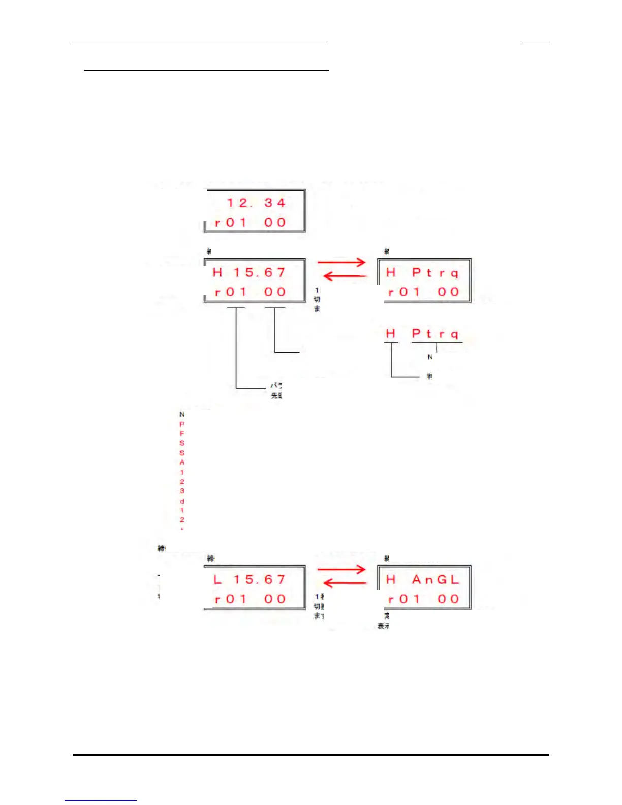
Example of fastening
indication in case of
OK judgment
The fastening peak torque value is
indicated.
Example of high limit peak
torque NG judgment
Fastening result indication
The indication
changes every 1
second.
Fastening NG item indication
The judgment, “H,” is indicated first and then the
item is indicated.
NG content symbol
Judgment result
Fastening result
indication mode No.
Parameter No.
r” at the head indicates the
result indication mode.
NG content symbols
Ptrq Peak torque Ftrq Final torque
Strq Snug torque StC Starting torque inhibit
AnGL Final angle dIFF Differetntial angle
1Str Rate 1 2ndr Rate 2
3rdr Rate 3
1Stt 1st time 2ndt 2nd time
turn Rundown revolutions
St-off Lever Off Gyro Gyro Stop
If the fastening result indication item is the peak torque indication and the fastening NG item is the
angle high limit NG, the indication will be as follows.
Fastening result indication
Example of
low limit peak
torque NG
judgment
The indication
changes every 1
second.
Fastening NG item indication
The judgment, “H,” is indicated first
and then the item is indicated.

Table of Contents

Related product manuals