EasyManua.ls Logo

Finn Bark Blower BB302 - Recovery Regeneration

Finn Bark Blower BB302
91 pages
Print Icon
To Next Page IconTo Next Page
To Next Page IconTo Next Page
To Previous Page IconTo Previous Page
To Previous Page IconTo Previous Page
Loading...
29
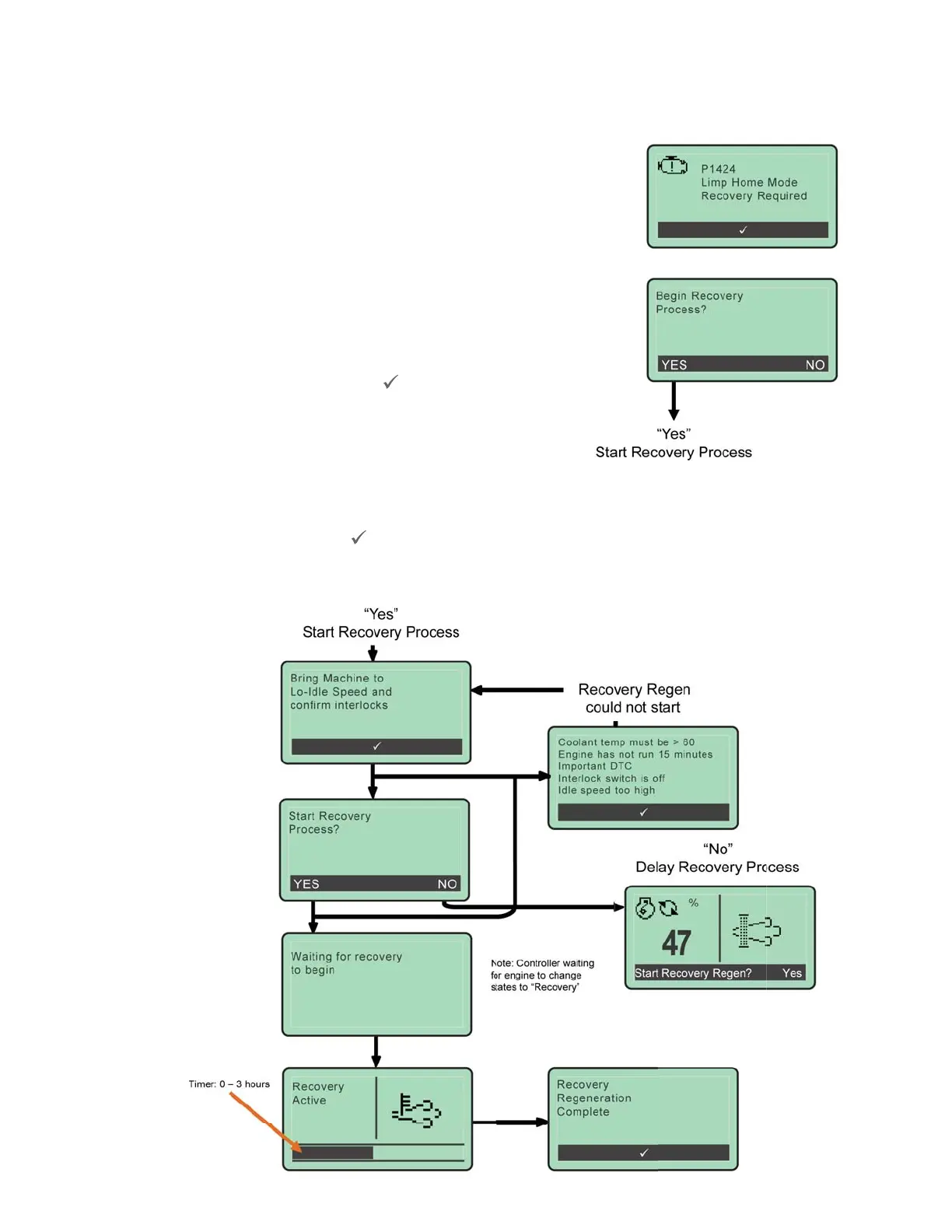
RECOVERY REGENERATION
If Recovery Regeneration is not performed within the
allowed 10 hours, the engine will go into Limp Home Mode
and a DTC will be displayed. There are only two ways out
of Limp Home Mode, perform a Recovery Regeneration
or perform a SF exchange at a Yanmar certified service
center. The operator should immediately attempt the
Recovery Regeneration by performing the following
operation.
1. Move the machine to a well-ventilated and safe
location.
2. Acknowledge the DTC by pressing the middle soft
key on the display marked “
”.
3. When the message “Begin Recover Process” is
displayed, press the left soft key marked “YES”.
4. When the message “Bring Machine to Lo-idle
Speed and confirm interlocks” is displayed, make
sure that the hydraulic system is off. Reduce
engine speed to low idle. Then acknowledge the message by pressing the middle soft key
on the display marked “
”.
5. When the message “Start Recovery Process?” is displayed, press the left soft key marked
YES”.

Table of Contents

Related product manuals