EasyManua.ls Logo

Furuno FA - Page 18

Furuno FA
300 pages
Print Icon
To Next Page IconTo Next Page
To Next Page IconTo Next Page
To Previous Page IconTo Previous Page
To Previous Page IconTo Previous Page
Loading...
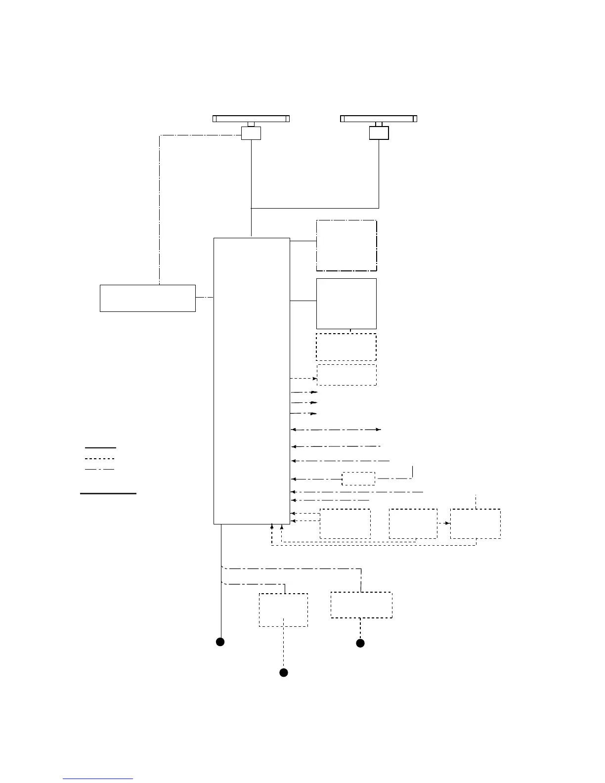
SYSTEM CONFIGURATION
xvi
Blackbox type
ANTENNA UNIT
(Performance Monitor PM-51 built in)
FAR-2137S-BB
POWER SUPPLY UNIT
PSU-007
For FAR-2137S-BB
PROCESSOR UNIT
RPU-013
FAR-2117-BB/2127-BB
Sub Display
VGA
MONITOR
CONTROL UNIT
RCU-014
(Keyboard)
or
RCU-015
(Trackball)
Control Unit
RCU-016
(Remote)
AIS
: Option
: Dockyard supply
: Standard
Category of Units
Antenna unit: Exposed to weather
All other units: Protected from weather
ANTENNA UNIT
(Performance Monitor PM-31 built in)
24 VDC
or
100-115 VAC/
220-230 VAC
1φ, 50-60 Hz
Rectifier
RU-3424
RU-1746B-2
Transformer Unit
RU-1803
440 VAC
1φ, 50-60 Hz
DC spec
AC spec
100/110/115/
220/230 VAC
1φ, 50-60 Hz
VDR
External Monitor
Alarm
Navigator (INS, GPS, etc.)
IEC-61162-1 Serial Data
(Input/Output)
IEC-61162-1 Serial Data
(Input)
Speed Log
Gyrocompass
AD-100
Track Control Unit
Memory Card
Interface Unit
CU-200
OR
Memory Card
Interface Unit
CU-200 x 2
Switching Hub
HUB-100
HUB has ports for connection of up to 7 processor units
100-230 VAC

Table of Contents

Related product manuals