EasyManua.ls Logo

Furuno FA - Page 20

Furuno FA
300 pages
Print Icon
To Next Page IconTo Next Page
To Next Page IconTo Next Page
To Previous Page IconTo Previous Page
To Previous Page IconTo Previous Page
Loading...
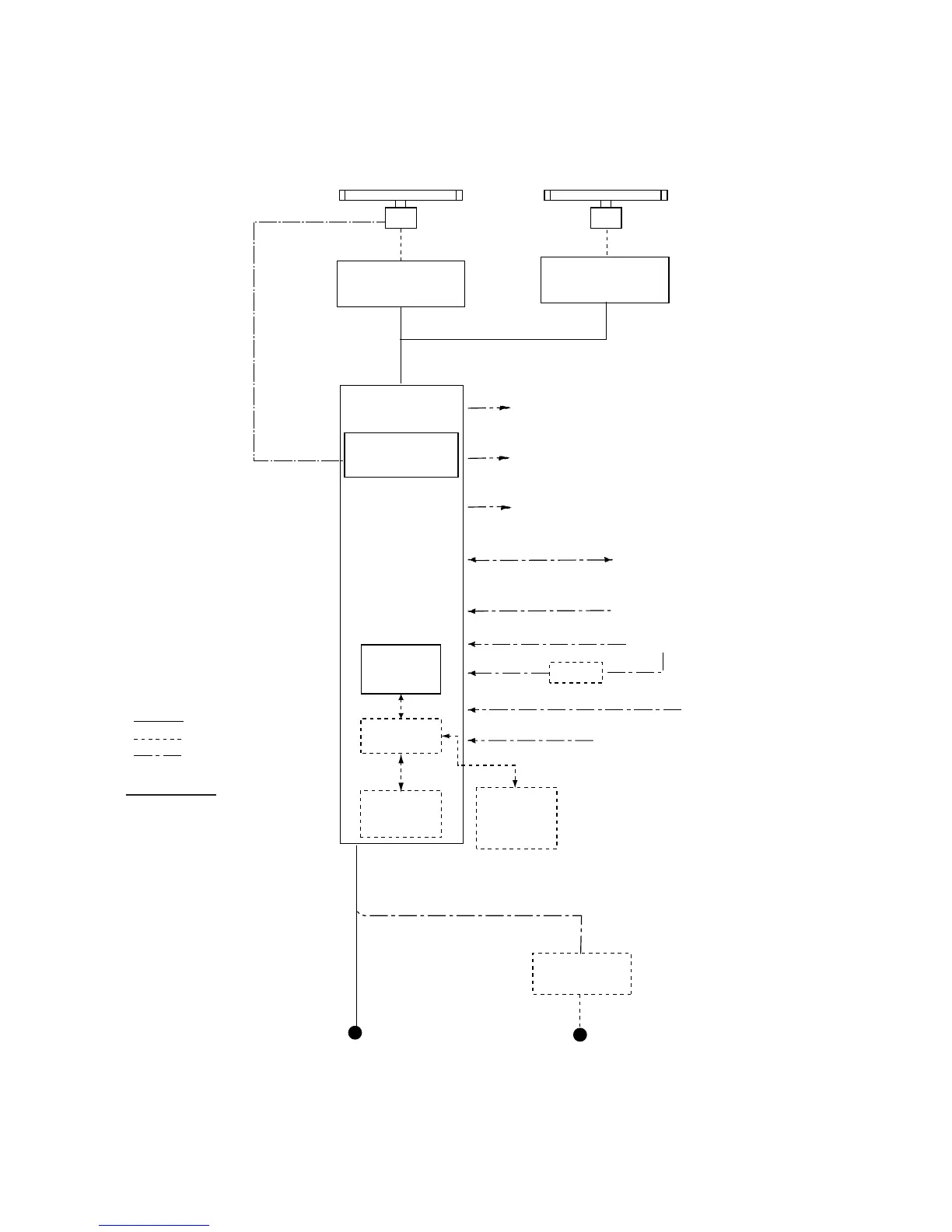
SYSTEM CONFIGURATION
xviii
Console type RCN-003/RCN-004
ANTENNA UNIT
(Performance Monitor PM-51 built in)
TRANSCEIVER UNIT
RTR-082
For FAR-2837SW
FAR-2137S/2837S/2837SW
POWER SUPPLY UNIT
PSU-007
For FAR-2137S/2837S
CONSOLE
RCN-003/004
FAR-2117/2127/2817/2827/2827W
Waveguide or
Coax cable
(For FAR-2837SW)
AIS
Gyrocompass
AD-100
TRANSCEIVER UNIT
RTR-081
For FAR-2827W
Waveguide
(For FAR-2827W)
: Option
: Dockyard supply
: Standard
Category of Units
Antenna unit: Exposed to weather
All other units: Protected from weather
ANTENNA UNIT
(Performance Monitor PM-31 built in)
100-115 VAC/
220-230 VAC
1φ, 50-60 Hz
Transformer Unit
RU-1803
440 VAC
1φ, 50-60 Hz
AC spec
Alarm
VDR
External Monitor
Navigator (INS, GPS, etc.)
IEC-61162-1 Serial Data
(Input/Output)
IEC-61162-1 Serial Data
(Input)
Speed Log
Track Control Unit
Memory Card
Interface Unit
CU-200
Memory Card
Interface Unit
CU-200
(Max. 2 total)
PROCESSOR
UNIT
RPU-013
Switching Hub
HUB-100

Table of Contents

Related product manuals