EasyManua.ls Logo

GE 745 - 5.6.8 Restricted Ground Fault; 5.6.8.1 Description

GE 745
314 pages
Print Icon
To Next Page IconTo Next Page
To Next Page IconTo Next Page
To Previous Page IconTo Previous Page
To Previous Page IconTo Previous Page
Loading...
5–72 745 TRANSFORMER PROTECTION SYSTEM – INSTRUCTION MANUAL
S4 ELEMENTS CHAPTER 5: SETPOINTS
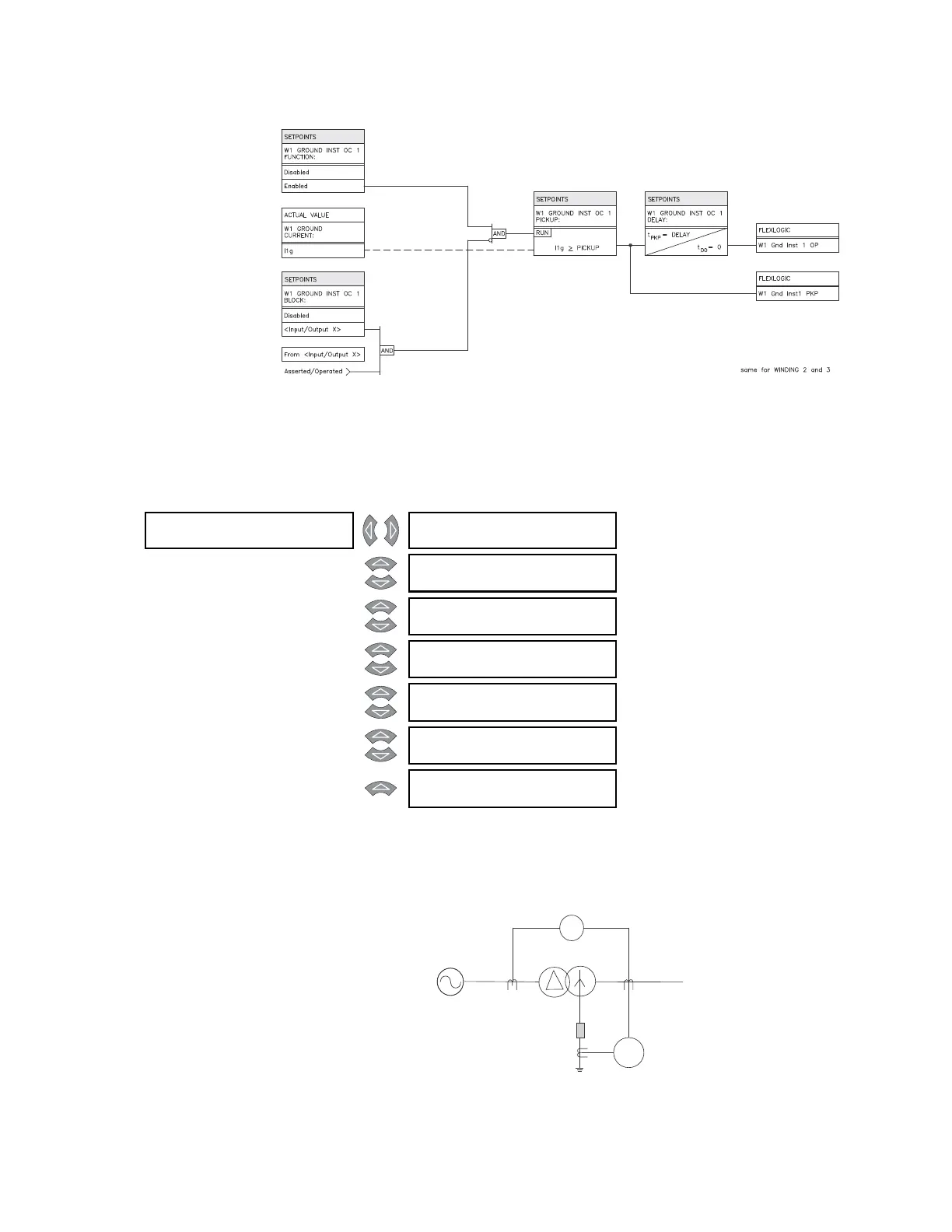
FIGURE 5–21: Ground instantaneous overcurrent scheme logic
5.6.8 Restricted Ground Fault
PATH: SETPOINTS  S4 ELEMENTS  RESTRICTED GROUND W1(3) RESTD GND FAULT
Restricted ground fault protection is often applied to transformers having impedance
grounded wye. It is intended to provide sensitive ground fault detection for low magnitude
fault currents which would not be detected by the percent differential element.
FIGURE 5–22: Restricted earth ground fault protection
W1 RESTD GND []
FAULT
W1 RESTD GND FAULT
FUNCTION: Disabled
Range: Enabled, Disabled
MESSAGE
W1 RESTD GND FAULT
RLYS (1-8): --------
Range: 1 to 8
MESSAGE
W1 RESTD GND FAULT
TARGET: Latched
Range: Self-Reset, Latched, None
MESSAGE
W1 RESTD GND FAULT
PICKUP: 0.08 x CT
Range: 0.02 to 20.00 x CT in steps of
0.01
MESSAGE
W1 RESTD GND FAULT
SLOPE: 10%
Range: 0 to 100% in steps of 1
MESSAGE
W1 RESTD GND FAULT
DELAY: 0.10 s
Range: 0.00 to 600.00 s in steps of 0.01
MESSAGE
W1 RESTD GND FAULT
BLOCK: Disabled
Range: Logc Inpt 1 to 16, Virt Inpt 1 to
16, Output Rly 2 to 8, SelfTest
Rly, Vir Outpt 1 to 5, Disabled
87T
Rg
87TG

Related product manuals