EasyManua.ls Logo

GRAPHTEC FC8600-160 - Menu Tree

GRAPHTEC FC8600-160
283 pages
Print Icon
To Next Page IconTo Next Page
To Next Page IconTo Next Page
To Previous Page IconTo Previous Page
To Previous Page IconTo Previous Page
Loading...
15-2
15
-
15-3
1
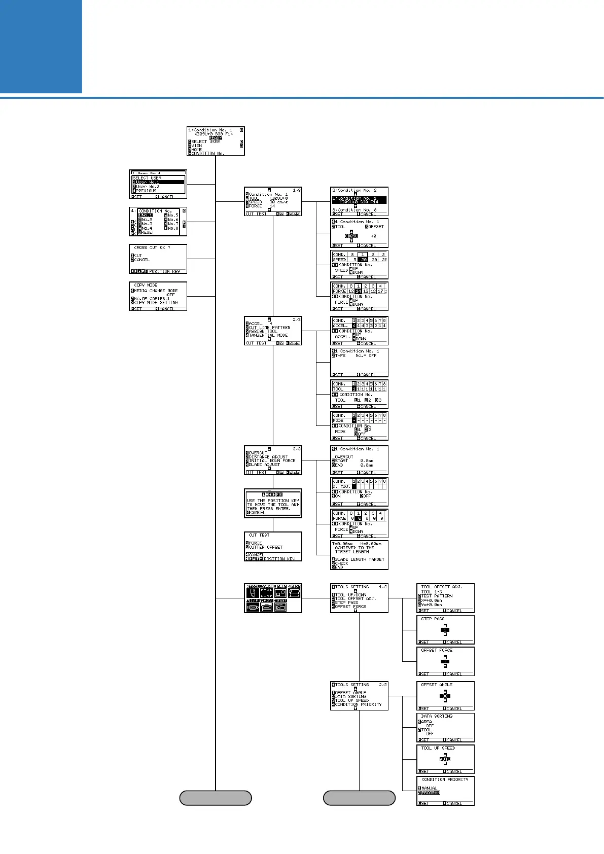
Menu Tree
Default Screen
CONDITION
Setting Screen 1/3
CONDITION
Setting Screen 2/3
CONDITION
Setting Screen 3/3
MENU Screen
TOOLS SETTING Screen
1/3
TOOLS SETTING Screen
2/3
Continued
TOOLS SETTING Screen 3/3

Table of Contents

Other manuals for GRAPHTEC FC8600-160

Related product manuals