EasyManua.ls Logo

Harris FlexStar - Page 55

Default Icon
106 pages
Print Icon
To Next Page IconTo Next Page
To Next Page IconTo Next Page
To Previous Page IconTo Previous Page
To Previous Page IconTo Previous Page
Loading...
4/18/11 888-2587-001 2-27
WARNING: Disconnect primary power prior to servicing.
Section 2 Installation & Initial Turn-On
FM HD Radio System
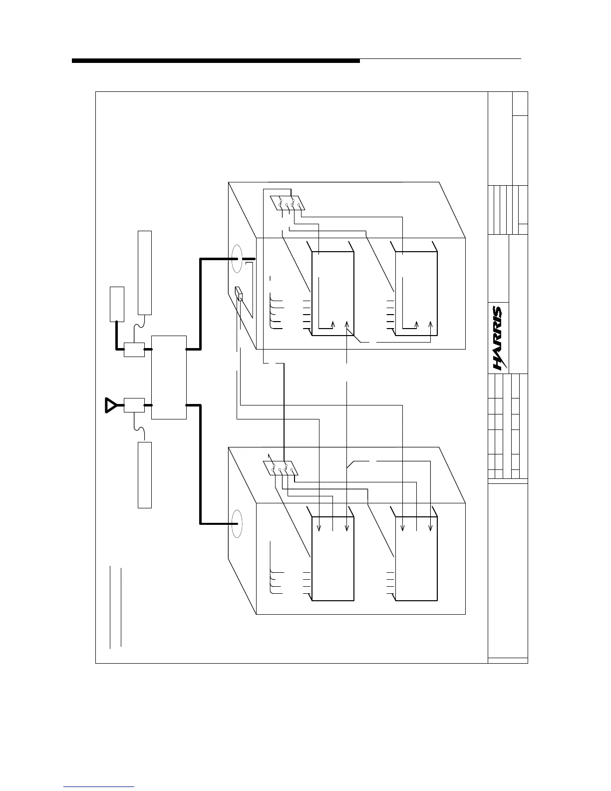
Figure 2-12 High-Level with dual exciter and dual Boost Pro.
A
-
.. .
..
.
.
NEWDWG
.
..
.A
-
.
A
REV
DATE
TITLE
OF
SHEET
BY
DRAWN
CHK
ENG
ENG
PROJ
ENG
MFG
NO.
DWG
HARRIS CORPORATION
BROADCAST COMMUNICATIONS
P.O. BOX 4290
QUINCY, ILLINOIS 62305
THIS DOCUMENT CONTAINS PROPRIETARY DATA OF HARRIS
CORPORATION. NO DISCLOSURE, REPRODUCTION, OR USE OF ANY
PART THEREOF MAY BE MADE EXCEPT BY WRITTEN PERMISSION.
DATEZONELTR ENG ECO NBRDFTM
S
E
T
O
N
S
I
V
E
R
I
O
N
ANALOG TRANSMITTER
HIGH-LEVEL ZHD+
CONFIGURATION
Dual Flexstar
Dual Boost Pro
Exciters located in
Analog Tx
BOOST PRO
RF IN
MUTE
FAULT
SAMPLE
APC
MODE
RF SAMPLE
ZHD+ TRANSMITTER
RF SAMPLE
10DB
COMBINER
LOAD
METERING
HD
RF OUTPUT
FM
RF OUTPUT
FLEXSTAR EXCITER
RTAC SAMPLE
AUX RF OUT
MUTE
FAULT
SAMPLE
APC
TX CNTRL
F
M
R
F
O
U
T
FLEXSTAR EXCITER
RTAC SAMPLE
AUX RF OUT
E
X
T
E
R
N
A
L
E
X
C
I
T
E
R
S
W
I
T
C
H
E
R
F
M
R
F
O
U
T
BOOST PRO
RF IN
H
D
R
F
O
U
T
HD
RF
O
UT
TX CNTRL
METERING (OPT)
EXCITER
SWITCH
BOARD
817-2329-011
SYSTEM CONFIGURATION,
ZHD+, CONFIG #11 & #35
11
B. KLESNER
1-28-06
B. KLESNER
B. KLESNER
B. OLSON
C
O
NFI
G
U
RA
TI
O
N
#
1
1
&
#
3
5
W900
W903
W148
W123
W3
W149
W902
W124
W4
W902
W1
CAN BUS
CAN BUS
CAN BUS
CAN BUS

Table of Contents

Related product manuals