EasyManua.ls Logo

Harris FlexStar - Page 59

Default Icon
106 pages
Print Icon
To Next Page IconTo Next Page
To Next Page IconTo Next Page
To Previous Page IconTo Previous Page
To Previous Page IconTo Previous Page
Loading...
4/18/11 888-2587-001 2-31
WARNING: Disconnect primary power prior to servicing.
Section 2 Installation & Initial Turn-On
FM HD Radio System
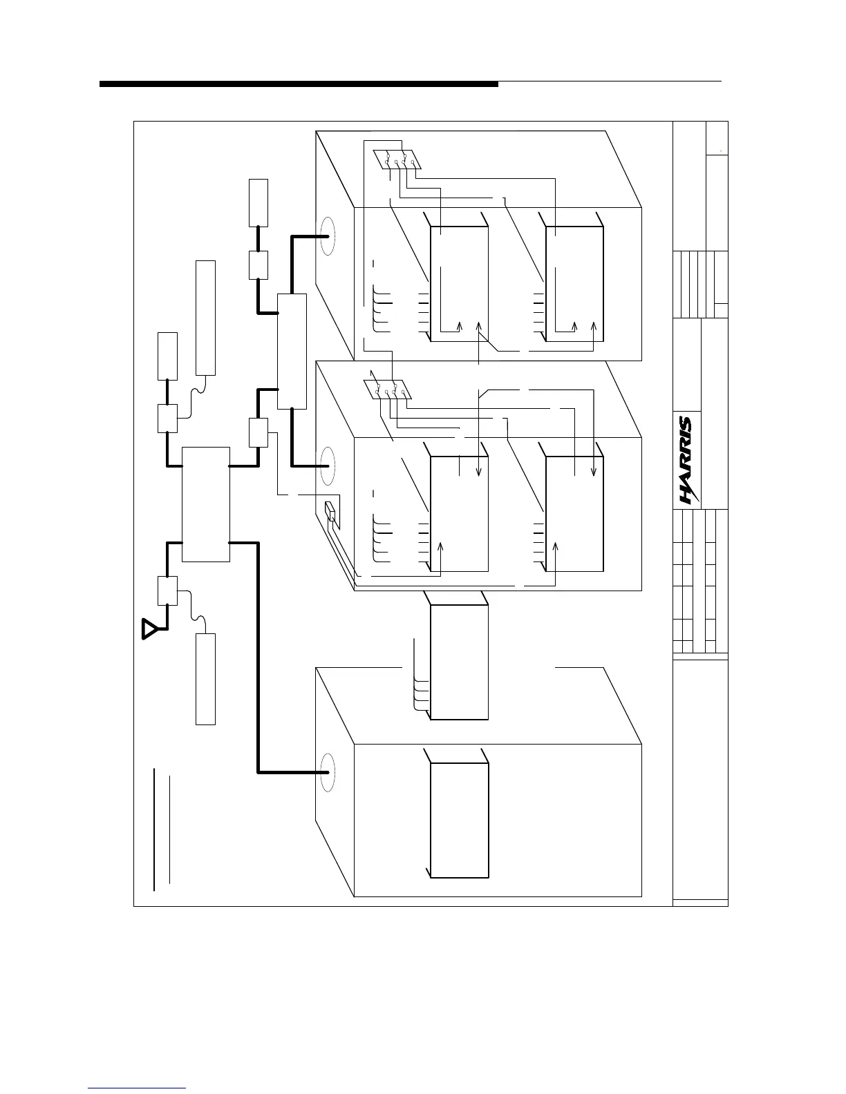
Figure 2-16 High-Level with dual exciter and dual Boost Pro.
A
-
.. .
..
.
.
NEWDWG
.
..
.A
-
.
A
REV
DATE
TITLE
OF
SHEET
BY
DRAWN
CHK
ENG
ENG
PROJ
ENG
MFG
NO.
DWG
HARRIS CORPORATION
BROADCAST COMMUNICATIONS
P.O. BOX 4290
QUINCY, ILLINOIS 62305
THIS DOCUMENT CONTAINS PROPRIETARY DATA OF HARRIS
CORPORATION. NO DISCLOSURE, REPRODUCTION, OR USE OF ANY
PART THEREOF MAY BE MADE EXCEPT BY WRITTEN PERMISSION.
DATEZONELTR ENG ECO NBRDFTM
S
E
T
O
N
S
I
V
E
R
I
O
N
HIGH-LEVEL ZDHD+
CONFIGURATION
Dual Flexstar Exciters
Dual Boost Pro
ANALOG EXCITER
ANALOG TRANSMITTER
FLEXSTAR EXCITER
RTAC SAMPLE
AUX RF OUT
MUTE
FAULT
SAMPLE
APC
TX CNTRL
H
D
R
F
O
U
T
BOOST PRO
RF IN
MUTE
FAULT
SAMPLE
APC
MODE
Cabinet BCabinet A
FLEXSTAR EXCITER
RTAC SAMPLE
AUX RF OUT
H
D
R
F
O
U
T
HD
R
F O
UT
BOOST PRO
RF IN
HD
R
F
O
UT
RF SAMPLE
10DB
COMBINER
LOAD
HD
RF OUTPUT
FM
RF OUTPUT
3DB
COMBINER
LOAD
METERING
MODE
ZDHD+
TRANSMITTER
EXCITER
SWITCH
BOARD
EXCITER
SWITCH
BOARD
TX CNTRL
METERING (OPT)
ZD SYSTEM
CONTROLLER
(LOCATED
EXTERNALLY)
TX CNTRL
817-2329-015
SYSTEM CONFIGURATION,
ZDHD+, CONFIG #15 & #39
11
B. KLESNER
1-28-06
B. KLESNER
B. KLESNER
B. OLSON
CO
N
FI
G
U
R
A
TI
O
N
#
1
5
&
#
3
9
W148
W902
W901B
W123
W3
W123
W3
W1 W1
W147
W149
W902
W4
W124
W903
W124
W4
CAN BUS
CAN BUS CAN BUS
CAN BUS

Table of Contents

Related product manuals